ÐÐÒµÐÂÎÅ
¡¶ÍýÏë¡·ÎļþÒÔ×ÔÁ¦Õ½ڸÅÊöÍøÂçÇå¾²ÒªÇ󣬣¬£¬£¬£¬£¬ÕÃÏÔÁËÍøÂçÇå¾²µÄÖ÷Ҫְ룬£¬£¬£¬£¬£¬Îļþ×÷Ϊ¹ú¼Ò¶¥²ãÍýÏë¾ß±¸Ç¿Ê¢µÄÊ÷Ä£ÒâÒ壻£»£»£»£»£»£»
¡¶ÍýÏë¡·ÎļþÒªÇó×ÅÁ¦Ç¿»¯Êý×Ö¾¼ÃÇ徲ϵͳ¡£¡£¡£¡£¡£¡£¡£¡£ÔöÇ¿ÍøÂçÇå¾²·À»¤ÄÜÁ¦£¬£¬£¬£¬£¬£¬ÌáÉýÊý¾ÝÇå¾²°ü¹Üˮƽ£¬£¬£¬£¬£¬£¬ÇÐʵÓÐÓÃÌá·ÀÖÖÖÖΣº¦¡£¡£¡£¡£¡£¡£¡£¡£
¹úÎñÔº¹ØÓÚÓ¡·¢¡°Ê®ËÄÎ塱Êý×Ö¾¼ÃÉú³¤ÍýÏëµÄ֪ͨ
¹ú·¢¡²2021¡³29ºÅ
¸÷Ê¡¡¢×ÔÖÎÇø¡¢Ö±Ï½ÊÐÈËÃñÕþ¸®£¬£¬£¬£¬£¬£¬¹úÎñÔº¸÷²¿Î¯¡¢¸÷Ö±Êô»ú¹¹£º
ÏÖ½«¡¶¡°Ê®ËÄÎ塱Êý×Ö¾¼ÃÉú³¤ÍýÏë¡·Ó¡·¢¸øÄãÃÇ£¬£¬£¬£¬£¬£¬ÇëÈÏÕæ¹á³¹Ö´ÐС£¡£¡£¡£¡£¡£¡£¡£
¹úÎñÔº
2021Äê12ÔÂ12ÈÕ
£¨´Ë¼þ¹ûÕæÐû²¼£©
¡°Ê®ËÄÎ塱Êý×Ö¾¼ÃÉú³¤ÍýÏë
Êý×Ö¾¼ÃÊǼÌũҵ¾¼Ã¡¢¹¤Òµ¾¼ÃÖ®ºóµÄÖ÷Òª¾¼ÃÐÎ̬£¬£¬£¬£¬£¬£¬ÊÇÒÔÊý¾Ý×ÊԴΪҪº¦ÒªËØ£¬£¬£¬£¬£¬£¬ÒÔÏÖ´úÐÅÏ¢ÍøÂçΪÖ÷ÒªÔØÌ壬£¬£¬£¬£¬£¬ÒÔÐÅϢͨѶÊÖÒÕÈÚºÏÓ¦Óá¢È«ÒªËØÊý×Ö»¯×ªÐÍΪÖ÷ÒªÍÆ¶¯Á¦£¬£¬£¬£¬£¬£¬Ôö½ø¹«ÕýÓëЧÂÊÔ½·¢Í³Ò»µÄо¼ÃÐÎ̬¡£¡£¡£¡£¡£¡£¡£¡£Êý×Ö¾¼ÃÉú³¤ËÙÂÊÖ®¿ì¡¢·øÉ乿ģ֮¹ã¡¢Ó°Ïìˮƽ֮ÉîØ¨¹ÅδÓУ¬£¬£¬£¬£¬£¬ÕýÍÆ¶¯Éú²ú·½·¨¡¢ÉúÑÄ·½·¨ºÍÖÎÀí·½·¨Éî¿ÌÀå¸ï,³ÉÎªÖØ×éÈ«ÇòÒªËØ×ÊÔ´¡¢ÖØËÜÈ«Çò¾¼Ã½á¹¹¡¢¸Ä±äÈ«Çò¾ºÕùÃûÌõÄÒªº¦ÊµÁ¦¡£¡£¡£¡£¡£¡£¡£¡£¡°Ê®ËÄÎ塱ʱÆÚ£¬£¬£¬£¬£¬£¬ÎÒ¹úÊý×Ö¾¼ÃתÏòÉӦÓᢹ淶Éú³¤¡¢ÆÕ»Ý¹²ÏíµÄн׶Ρ£¡£¡£¡£¡£¡£¡£¡£ÎªÓ¦¶ÔÐÂÐÎÊÆÐÂÌôÕ½£¬£¬£¬£¬£¬£¬ÕÆÎÕÊý×Ö»¯Éú³¤Ð»úÔµ£¬£¬£¬£¬£¬£¬ÍØÕ¹¾¼ÃÉú³¤Ð¿ռ䣬£¬£¬£¬£¬£¬Íƶ¯ÎÒ¹úÊý×Ö¾¼Ã¿µ½¡Éú³¤£¬£¬£¬£¬£¬£¬ÒÀ¾Ý¡¶ÖлªÈËÃñ¹²ºÍ¹ú¹úÃñ¾¼ÃºÍÉç»áÉú³¤µÚÊ®ËĸöÎåÄêÍýÏëºÍ2035ÄêÔ¶¾°Ä¿µÄ¸ÙÒª¡·£¬£¬£¬£¬£¬£¬Öƶ©±¾ÍýÏë¡£¡£¡£¡£¡£¡£¡£¡£
Ò»¡¢Éú³¤ÏÖ×´ºÍÐÎÊÆ
£¨Ò»£©Éú³¤ÏÖ×´¡£¡£¡£¡£¡£¡£¡£¡£
¡°Ê®ÈýÎ塱ʱÆÚ£¬£¬£¬£¬£¬£¬ÎÒ¹úÉîÈëʵÑéÊý×Ö¾¼ÃÉú³¤Õ½ÂÔ£¬£¬£¬£¬£¬£¬Ò»Ö±ÍêÉÆÊý×Ö»ù´¡ÉèÊ©£¬£¬£¬£¬£¬£¬¼ÓËÙÅàÓýÐÂҵ̬ÐÂģʽ£¬£¬£¬£¬£¬£¬ÍƽøÊý×Ö¹¤Òµ»¯ºÍ¹¤ÒµÊý×Ö»¯È¡µÃÆð¾¢Ð§¹û¡£¡£¡£¡£¡£¡£¡£¡£2020Ä꣬£¬£¬£¬£¬£¬ÎÒ¹úÊý×Ö¾¼Ã½¹µã¹¤ÒµÔöÌíÖµÕ¼º£ÄÚÉú²ú×ÜÖµ£¨GDP£©±ÈÖØµÖ´ï7.8%£¬£¬£¬£¬£¬£¬Êý×Ö¾¼ÃΪ¾¼ÃÉç»áÒ»Á¬¿µ½¡Éú³¤ÌṩÁËǿʢ¶¯Á¦¡£¡£¡£¡£¡£¡£¡£¡£
ÐÅÏ¢»ù´¡ÉèʩȫÇòÁìÏÈ¡£¡£¡£¡£¡£¡£¡£¡£½¨Óñ³ÉÇò¹æÄ£×î´óµÄ¹âÏ˺͵ÚËÄ´úÒÆ¶¯Í¨Ñ¶£¨4G£©ÍøÂ磬£¬£¬£¬£¬£¬µÚÎå´úÒÆ¶¯Í¨Ñ¶£¨5G£©ÍøÂ罨ÉèºÍÓ¦ÓüÓËÙÍÆ½ø¡£¡£¡£¡£¡£¡£¡£¡£¿£¿£¿£¿£¿í´øÓû§ÆÕ¼°ÂÊÏÔ×ÅÌá¸ß£¬£¬£¬£¬£¬£¬¹âÏËÓû§Õ¼±ÈÁè¼Ý94%£¬£¬£¬£¬£¬£¬Òƶ¯¿í´øÓû§ÆÕ¼°Âʵִï108%£¬£¬£¬£¬£¬£¬»¥ÁªÍøÐÒéµÚÁù°æ£¨IPv6£©»îÔ¾Óû§ÊýµÖ´ï4.6ÒÚ¡£¡£¡£¡£¡£¡£¡£¡£
¹¤ÒµÊý×Ö»¯×ªÐÍÎȲ½Íƽø¡£¡£¡£¡£¡£¡£¡£¡£Å©ÒµÊý×Ö»¯ÖÜÈ«ÍÆ½ø¡£¡£¡£¡£¡£¡£¡£¡£·þÎñÒµÊý×Ö»¯Ë®Æ½ÏÔÖøÌá¸ß¡£¡£¡£¡£¡£¡£¡£¡£¹¤ÒµÊý×Ö»¯×ªÐͼÓËÙ£¬£¬£¬£¬£¬£¬¹¤ÒµÆóÒµÉú²ú×°±¸Êý×Ö»¯Ë®Æ½Ò»Á¬ÌáÉý£¬£¬£¬£¬£¬£¬¸ü¶àÆóÒµÂõÉÏ¡°Ôƶˡ±¡£¡£¡£¡£¡£¡£¡£¡£
ÐÂҵ̬ÐÂģʽ¾ºÏàÉú³¤¡£¡£¡£¡£¡£¡£¡£¡£Êý×ÖÊÖÒÕÓë¸÷ÐÐÒµ¼ÓËÙÈںϣ¬£¬£¬£¬£¬£¬µç×ÓÉÌÎñÅÉú³¤£¬£¬£¬£¬£¬£¬Òƶ¯Ö§¸¶ÆÕ±éÆÕ¼°£¬£¬£¬£¬£¬£¬ÔÚÏßѧϰ¡¢Ô¶³Ì¾Û»á¡¢ÍøÂ繺Îï¡¢ÊÓÆµÖ±²¥µÈÉú±¬·¢ÑÄз½·¨¼ÓËÙÍÆ¹ã£¬£¬£¬£¬£¬£¬»¥ÁªÍøÆ½Ì¨ÈÕÒæ×³´ó¡£¡£¡£¡£¡£¡£¡£¡£
Êý×ÖÕþ¸®½¨ÉèЧ¹ûÏÔÖø¡£¡£¡£¡£¡£¡£¡£¡£Ò»Ì廯ÕþÎñ·þÎñºÍî¿ÏµÐ§ÄÜ´ó·ù¶ÈÌáÉý£¬£¬£¬£¬£¬£¬¡°Ò»ÍøÍ¨°ì¡±¡¢¡°×î¶àÅÜÒ»´Î¡±¡¢¡°Ò»ÍøÍ³¹Ü¡±¡¢¡°Ò»ÍøÐͬ¡±µÈ·þÎñÖÎÀíÐÂģʽÆÕ±éÆÕ¼°£¬£¬£¬£¬£¬£¬Êý×ÖÓªÉÌÇéÐÎÒ»Á¬ÓÅ»¯£¬£¬£¬£¬£¬£¬ÔÚÏßÕþÎñ·þÎñˮƽԾ¾ÓÈ«ÇòÁìÏÈÐÐÁС£¡£¡£¡£¡£¡£¡£¡£
Êý×Ö¾¼Ã¹ú¼ÊÏàÖúÒ»Ö±É¡£¡£¡£¡£¡£¡£¡£¡£¡¶¶þÊ®¹ú¼¯ÍÅÊý×Ö¾¼ÃÉú³¤ÓëÏàÖú½¨Òé¡·µÈÔÚÈ«ÇòÓ®µÃÆÕ±é¹²Ê¶£¬£¬£¬£¬£¬£¬ÐÅÏ¢»ù´¡ÉèÊ©»¥Áª»¥Í¨È¡µÃÏÔ×ÅЧ¹û£¬£¬£¬£¬£¬£¬¡°Ë¿Â·µçÉÌ¡±ÏàÖúЧ¹û·á¸»£¬£¬£¬£¬£¬£¬ÎÒ¹úÊý×Ö¾¼ÃÁìÓòƽ̨ÆóÒµ¼ÓËÙ³öº££¬£¬£¬£¬£¬£¬Ó°ÏìÁ¦ºÍ¾ºÕùÁ¦Ò»Ö±ÌáÉý¡£¡£¡£¡£¡£¡£¡£¡£
Óë´Ëͬʱ£¬£¬£¬£¬£¬£¬ÎÒ¹úÊý×Ö¾¼ÃÉú³¤Ò²ÃæÁÙһЩÎÊÌâºÍÌôÕ½£ºÒªº¦ÁìÓòÁ¢ÒìÄÜÁ¦È±·¦£¬£¬£¬£¬£¬£¬¹¤ÒµÁ´¹©Ó¦Á´ÊÜÖÆÓÚÈ˵ÄÊ±ÊÆÉÐδ»ù´¡¸Ä±ä£»£»£»£»£»£»£»²î±ðÐÐÒµ¡¢²î±ðÇøÓò¡¢²î±ðȺÌå¼äÊý×ֺ蹵δÓÐÓÃÃֺϣ¬£¬£¬£¬£¬£¬ÉõÖÁÓнøÒ»²½À©´óÇ÷ÊÆ£»£»£»£»£»£»£»Êý¾Ý×ÊÔ´¹æÄ£Öش󣬣¬£¬£¬£¬£¬µ«¼ÛֵDZÁ¦»¹Ã»Óгä·ÖÊÍ·Å£»£»£»£»£»£»£»Êý×Ö¾¼ÃÖÎÀíϵͳÐè½øÒ»²½ÍêÉÆ¡£¡£¡£¡£¡£¡£¡£¡£
£¨¶þ£©ÃæÁÙÐÎÊÆ¡£¡£¡£¡£¡£¡£¡£¡£
Ä¿½ñ£¬£¬£¬£¬£¬£¬ÐÂÒ»ÂֿƼ¼¸ïÃüºÍ¹¤ÒµÀå¸ïÉîÈëÉú³¤£¬£¬£¬£¬£¬£¬Êý×Ö»¯×ªÐÍÒѾ³ÉÎªÊ±ÊÆËùÇ÷£¬£¬£¬£¬£¬£¬ÊÜÄÚÍⲿ¶àÖØÒòËØÓ°Ï죬£¬£¬£¬£¬£¬ÎÒ¹úÊý×Ö¾¼ÃÉú³¤ÃæÁÙµÄÐÎÊÆÕýÔÚ±¬·¢Éî¿Ìת±ä¡£¡£¡£¡£¡£¡£¡£¡£
Éú³¤Êý×Ö¾¼ÃÊÇÕÆÎÕÐÂÒ»ÂֿƼ¼¸ïÃüºÍ¹¤ÒµÀåˢлúÔµµÄÕ½ÂÔÑ¡Ôñ¡£¡£¡£¡£¡£¡£¡£¡£Êý×Ö¾¼ÃÊÇÊý×Öʱ´ú¹ú¼Ò×ÛºÏʵÁ¦µÄÖ÷ÒªÌåÏÖ£¬£¬£¬£¬£¬£¬Êǹ¹½¨ÏÖ´ú»¯¾¼ÃϵͳµÄÖ÷ÒªÒýÇæ¡£¡£¡£¡£¡£¡£¡£¡£ÌìÏÂÖ÷Òª¹ú¼Ò¾ù¸ß¶ÈÖØÊÓÉú³¤Êý×Ö¾¼Ã£¬£¬£¬£¬£¬£¬·×·×³ǫ̈սÂÔÍýÏ룬£¬£¬£¬£¬£¬½ÓÄÉÖÖÖÖÐж¯´òÔ쾺ÕùÐÂÓÅÊÆ£¬£¬£¬£¬£¬£¬ÖØËÜÊý×Öʱ´úµÄ¹ú¼ÊÐÂÃûÌᣡ£¡£¡£¡£¡£¡£¡£
Êý¾ÝÒªËØÊÇÊý×Ö¾¼ÃÉÉú³¤µÄ½¹µãÒýÇæ¡£¡£¡£¡£¡£¡£¡£¡£Êý¾Ý¶ÔÌá¸ßÉú²úЧÂʵijËÊý×÷ÓÃһֱ͹ÏÔ£¬£¬£¬£¬£¬£¬³ÉΪ×î¾ßʱ´úÌØÕ÷µÄÉú²úÒªËØ¡£¡£¡£¡£¡£¡£¡£¡£Êý¾ÝµÄ±¬·¢ÔöÌí¡¢º£Á¿¼¯¾ÛÔ̲ØÁËÖØ´óµÄ¼ÛÖµ£¬£¬£¬£¬£¬£¬ÎªÖÇÄÜ»¯Éú³¤´øÀ´ÁËеĻúÔµ¡£¡£¡£¡£¡£¡£¡£¡£ÐÍ¬ÍÆ½øÊÖÒÕ¡¢Ä£Ê½¡¢ÒµÌ¬ºÍÖÆ¶ÈÁ¢Ò죬£¬£¬£¬£¬£¬ÇÐÊÊÓúÃÊý¾ÝÒªËØ£¬£¬£¬£¬£¬£¬½«Îª¾¼ÃÉç»áÊý×Ö»¯Éú³¤´øÀ´Ç¿¾¢¶¯Á¦¡£¡£¡£¡£¡£¡£¡£¡£
Êý×Ö»¯·þÎñÊÇÖª×ãÈËÃñÓÅÃÀÉúÑÄÐèÒªµÄÖ÷Ҫ;¾¶¡£¡£¡£¡£¡£¡£¡£¡£Êý×Ö»¯·½·¨ÕýÓÐÓÃÍ»ÆÆÊ±¿Õ×è¸ô£¬£¬£¬£¬£¬£¬Ìá¸ßÓÐÏÞ×ÊÔ´µÄÆÕ»Ý»¯Ë®Æ½£¬£¬£¬£¬£¬£¬¼«´óµØÀû±ãȺÖÚÉúÑÄ£¬£¬£¬£¬£¬£¬Öª×ã¶àÑù»¯¸öÐÔ»¯ÐèÒª¡£¡£¡£¡£¡£¡£¡£¡£Êý×Ö¾¼ÃÉú³¤ÕýÔÚÈÿí´óȺÖÚÏíÊܵ½¿´µÃ¼û¡¢ÃþµÃ×ŵÄʵ»Ý¡£¡£¡£¡£¡£¡£¡£¡£
¹æ·¶¿µ½¡¿ÉÒ»Á¬ÊÇÊý×Ö¾¼Ã¸ßÖÊÁ¿Éú³¤µÄÆÈÇÐÒªÇ󡣡£¡£¡£¡£¡£¡£¡£ÎÒ¹úÊý×Ö¾¼Ã¹æÄ£¿£¿£¿£¿£¿ìËÙÀ©ÕÅ£¬£¬£¬£¬£¬£¬µ«Éú³¤²»Æ½ºâ¡¢²»³ä·Ö¡¢²»¹æ·¶µÄÎÊÌâ½ÏΪͻ³ö£¬£¬£¬£¬£¬£¬ÆÈÇÐÐèҪת±ä¹Å°åÉú³¤·½·¨£¬£¬£¬£¬£¬£¬¼ÓËÙ²¹Æë¶Ì°åÈõÏ£¬£¬£¬£¬£¬Ìá¸ßÎÒ¹úÊý×Ö¾¼ÃÖÎÀíˮƽ£¬£¬£¬£¬£¬£¬×ß³öÒ»Ìõ¸ßÖÊÁ¿Éú³¤õè¾¶¡£¡£¡£¡£¡£¡£¡£¡£
¶þ¡¢×ÜÌåÒªÇó
£¨Ò»£©Ö¸µ¼Í·ÄÔ¡£¡£¡£¡£¡£¡£¡£¡£
ÒÔϰ½üƽÐÂʱ´úÖйúÌØÉ«Éç»áÖ÷ÒåÍ·ÄÔΪָµ¼£¬£¬£¬£¬£¬£¬ÖÜÈ«¹á³¹µ³µÄÊ®¾Å´óºÍÊ®¾Å½ìÀú´ÎÈ«»á¾«Éñ£¬£¬£¬£¬£¬£¬×¤×ãÐÂÉú³¤½×¶Î£¬£¬£¬£¬£¬£¬ÍêÕû¡¢×¼È·¡¢ÖÜÈ«¹á³¹ÐÂÉú³¤ÀíÄ£¬£¬£¬£¬£¬¹¹½¨ÐÂÉú³¤ÃûÌ㬣¬£¬£¬£¬£¬Íƶ¯¸ßÖÊÁ¿Éú³¤£¬£¬£¬£¬£¬£¬Í³³ïÉú³¤ºÍÇå¾²¡¢Í³³ïº£Äں͹ú¼Ê£¬£¬£¬£¬£¬£¬ÒÔÊý¾ÝΪҪº¦ÒªËØ£¬£¬£¬£¬£¬£¬ÒÔÊý×ÖÊÖÒÕÓëʵÌå¾¼ÃÉî¶ÈÈÚºÏΪÖ÷Ïߣ¬£¬£¬£¬£¬£¬ÔöÇ¿Êý×Ö»ù´¡ÉèÊ©½¨É裬£¬£¬£¬£¬£¬ÍêÉÆÊý×Ö¾¼ÃÖÎÀíϵͳ£¬£¬£¬£¬£¬£¬ÐÍ¬ÍÆ½øÊý×Ö¹¤Òµ»¯ºÍ¹¤ÒµÊý×Ö»¯£¬£¬£¬£¬£¬£¬¸³ÄܹŰ幤ҵתÐÍÉý¼¶£¬£¬£¬£¬£¬£¬ÅàÓýй¤ÒµÐÂҵ̬ÐÂģʽ£¬£¬£¬£¬£¬£¬Ò»Ö±×öÇ¿×öÓÅ×ö´óÎÒ¹úÊý×Ö¾¼Ã£¬£¬£¬£¬£¬£¬Îª¹¹½¨Êý×ÖÖйúÌṩÓÐÁ¦Ö§³Ö¡£¡£¡£¡£¡£¡£¡£¡£
£¨¶þ£©»ùÀ´Ô´Ôò¡£¡£¡£¡£¡£¡£¡£¡£
¼á³ÖÁ¢ÒìÒýÁì¡¢ÈÚºÏÉú³¤¡£¡£¡£¡£¡£¡£¡£¡£¼á³Ö°ÑÁ¢Òì×÷ΪÒýÁìÉú³¤µÄµÚÒ»¶¯Á¦£¬£¬£¬£¬£¬£¬Í»³ö¿Æ¼¼×ÔÖ÷×ÔÇ¿µÄÕ½ÂÔÖ§³Ö×÷Ó㬣¬£¬£¬£¬£¬Ôö½øÊý×ÖÊÖÒÕÏò¾¼ÃÉç»áºÍ¹¤ÒµÉú³¤¸÷ÁìÓòÆÕ±éÉîÈëÉøÍ¸£¬£¬£¬£¬£¬£¬ÍƽøÊý×ÖÊÖÒÕ¡¢Ó¦Óó¡¾°ºÍÉÌҵģʽÈÚºÏÁ¢Ò죬£¬£¬£¬£¬£¬ÐγÉÒÔÊÖÒÕÉú³¤Ôö½øÈ«ÒªËØÉú²úÂÊÌáÉý¡¢ÒÔÁìÓòÓ¦Ó÷¢ÏÂÊÖÒÕǰ½øµÄÉú³¤ÃûÌᣡ£¡£¡£¡£¡£¡£¡£
¼á³ÖÓ¦ÓÃÇ£Òý¡¢Êý¾Ý¸³ÄÜ¡£¡£¡£¡£¡£¡£¡£¡£¼á³ÖÒÔÊý×Ö»¯Éú³¤Îªµ¼Ïò£¬£¬£¬£¬£¬£¬³ä·ÖÑéÕ¹ÎÒ¹úº£Á¿Êý¾Ý¡¢ÁÉÀ«Êг¡¿Õ¼äºÍ¸»ºñÓ¦Óó¡¾°ÓÅÊÆ£¬£¬£¬£¬£¬£¬³ä·ÖÊÍ·ÅÊý¾ÝÒªËØ¼ÛÖµ£¬£¬£¬£¬£¬£¬¼¤»îÊý¾ÝÒªËØÇ±ÄÜ£¬£¬£¬£¬£¬£¬ÒÔÊý¾ÝÁ÷Ôö½øÉú²ú¡¢·ÖÅÉ¡¢Á÷ͨ¡¢ÏûºÄ¸÷¸ö»·½Ú¸ßЧÒâ»á£¬£¬£¬£¬£¬£¬Íƶ¯Êý¾ÝÊÖÒÕ²úÆ·¡¢Ó¦Ó÷¶Ê½¡¢ÉÌҵģʽºÍÌåÖÆ»úÖÆÐͬÁ¢Òì¡£¡£¡£¡£¡£¡£¡£¡£
¼á³Ö¹«Õý¾ºÕù¡¢Çå¾²ÓÐÐò¡£¡£¡£¡£¡£¡£¡£¡£Í»³ö¾ºÕùÕþ²ß»ù´¡Ö°Î»£¬£¬£¬£¬£¬£¬¼á³ÖÔö½øÉú³¤ºÍî¿Ïµ¹æ·¶²¢ÖØ£¬£¬£¬£¬£¬£¬½¡È«ÍêÉÆÐͬî¿Ïµ¹æÔòÖÆ¶È£¬£¬£¬£¬£¬£¬Ç¿»¯·´Â¢¶ÏºÍ±ÜÃâ×ÊÔ´ÎÞÐòÀ©ÕÅ£¬£¬£¬£¬£¬£¬Íƶ¯Æ½Ì¨¾¼Ã¹æ·¶¿µ½¡Ò»Á¬Éú³¤£¬£¬£¬£¬£¬£¬½¨É轡ȫ˳ӦÊý×Ö¾¼ÃÉú³¤µÄÊг¡î¿Ïµ¡¢ºê¹Ûµ÷¿Ø¡¢Õþ²ß¹æÔòϵͳ£¬£¬£¬£¬£¬£¬ÀÎÀÎÊØ×¡Çå¾²µ×Ïß¡£¡£¡£¡£¡£¡£¡£¡£
¼á³ÖÏµÍ³ÍÆ½ø¡¢Ðͬ¸ßЧ¡£¡£¡£¡£¡£¡£¡£¡£³ä·ÖÑéÕ¹Êг¡ÔÚ×ÊÔ´ÉèÖÃÖеľöÒéÐÔ×÷Ó㬣¬£¬£¬£¬£¬¹¹½¨¾¼ÃÉç»á¸÷Ö÷Ìå¶àÔª¼ÓÈë¡¢ÐͬÁª¶¯µÄÊý×Ö¾¼ÃÉú³¤Ð»úÖÆ¡£¡£¡£¡£¡£¡£¡£¡£ÍŽáÎÒ¹ú¹¤Òµ½á¹¹ºÍ×ÊÔ´Ù÷¸³£¬£¬£¬£¬£¬£¬Ê©Õ¹½ÏÁ¿ÓÅÊÆ£¬£¬£¬£¬£¬£¬ÏµÍ³Ä±»®¡¢ÎñÊµÍÆ½ø£¬£¬£¬£¬£¬£¬¸üºÃʩչÕþ¸®ÔÚÊý×Ö¾¼ÃÉú³¤ÖеÄ×÷Óᣡ£¡£¡£¡£¡£¡£¡£
£¨Èý£©Éú³¤Ä¿µÄ¡£¡£¡£¡£¡£¡£¡£¡£
µ½2025Ä꣬£¬£¬£¬£¬£¬Êý×Ö¾¼ÃÂõÏòÖÜÈ«À©Õ¹ÆÚ£¬£¬£¬£¬£¬£¬Êý×Ö¾¼Ã½¹µã¹¤ÒµÔöÌíÖµÕ¼GDP±ÈÖØµÖ´ï10%£¬£¬£¬£¬£¬£¬Êý×Ö»¯Á¢ÒìÒýÁìÉú³¤ÄÜÁ¦´ó·ùÌáÉý£¬£¬£¬£¬£¬£¬ÖÇÄÜ»¯Ë®Æ½ÏÔ×ÅÔöÇ¿£¬£¬£¬£¬£¬£¬Êý×ÖÊÖÒÕÓëʵÌå¾¼ÃÈÚºÏÈ¡µÃÏÔÖøÐ§¹û£¬£¬£¬£¬£¬£¬Êý×Ö¾¼ÃÖÎÀíϵͳԽ·¢ÍêÉÆ£¬£¬£¬£¬£¬£¬ÎÒ¹úÊý×Ö¾¼Ã¾ºÕùÁ¦ºÍÓ°ÏìÁ¦ÎȲ½ÌáÉý¡£¡£¡£¡£¡£¡£¡£¡£
¡ª¡ªÊý¾ÝÒªËØÊг¡ÏµÍ³ÆðÔ´½¨Éè¡£¡£¡£¡£¡£¡£¡£¡£Êý¾Ý×ÊԴϵͳ»ù±¾½¨³É£¬£¬£¬£¬£¬£¬Ê¹ÓÃÊý¾Ý×ÊÔ´ÍÆ¶¯Ñз¢¡¢Éú²ú¡¢Á÷ͨ¡¢·þÎñ¡¢ÏûºÄÈ«¼ÛÖµÁ´Ðͬ¡£¡£¡£¡£¡£¡£¡£¡£Êý¾ÝÒªËØÊг¡»¯½¨ÉèЧ¹ûÕ¹ÏÖ£¬£¬£¬£¬£¬£¬Êý¾ÝȷȨ¡¢¶¨¼Û¡¢ÉúÒâÓÐÐò¿ªÕ¹£¬£¬£¬£¬£¬£¬Ì½Ë÷½¨ÉèÓëÊý¾ÝÒªËØ¼ÛÖµºÍТ˳Ïà˳ӦµÄÊÕÈë·ÖÅÉ»úÖÆ£¬£¬£¬£¬£¬£¬Òý·¢Êг¡Ö÷ÌåÁ¢Òì»îÁ¦¡£¡£¡£¡£¡£¡£¡£¡£
¡ª¡ª¹¤ÒµÊý×Ö»¯×ªÐÍÂõÉÏÐĄ̂½×¡£¡£¡£¡£¡£¡£¡£¡£Å©ÒµÊý×Ö»¯×ªÐÍ¿ìËÙÍÆ½ø£¬£¬£¬£¬£¬£¬ÖÆÔìÒµÊý×Ö»¯¡¢ÍøÂ绯¡¢ÖÇÄÜ»¯Ô½·¢ÉîÈ룬£¬£¬£¬£¬£¬Éú²úÐÔ·þÎñÒµÈÚºÏÉú³¤¼ÓËÙÆÕ¼°£¬£¬£¬£¬£¬£¬ÉúÑÄÐÔ·þÎñÒµ¶àÔª»¯ÍØÕ¹ÏÔÖø¼ÓËÙ£¬£¬£¬£¬£¬£¬¹¤ÒµÊý×Ö»¯×ªÐ͵ÄÖ§³Ö·þÎñϵͳ»ù±¾ÍêÕû£¬£¬£¬£¬£¬£¬ÔÚÊý×Ö»¯×ªÐÍÀú³ÌÖÐÍÆ½øÂÌÉ«Éú³¤¡£¡£¡£¡£¡£¡£¡£¡£
¡ª¡ªÊý×Ö¹¤Òµ»¯Ë®Æ½ÏÔÖøÌáÉý¡£¡£¡£¡£¡£¡£¡£¡£Êý×ÖÊÖÒÕ×ÔÖ÷Á¢ÒìÄÜÁ¦ÏÔÖøÌáÉý£¬£¬£¬£¬£¬£¬Êý×Ö»¯²úÆ·ºÍ·þÎñ¹©Ó¦ÖÊÁ¿´ó·ùÌá¸ß£¬£¬£¬£¬£¬£¬¹¤Òµ½¹µã¾ºÕùÁ¦ÏÔ×ÅÔöÇ¿£¬£¬£¬£¬£¬£¬ÔÚ²¿·ÖÁìÓòÐÎÓñ³ÉÇòÁìÏÈÓÅÊÆ¡£¡£¡£¡£¡£¡£¡£¡£Ð¹¤ÒµÐÂҵ̬ÐÂģʽһÁ¬Ó¿ÏÖ¡¢ÆÕ±éÆÕ¼°£¬£¬£¬£¬£¬£¬¶ÔʵÌå¾¼ÃÌáÖÊÔöЧµÄ¿¯Ðж¯ÓÃÏÔÖøÔöÇ¿¡£¡£¡£¡£¡£¡£¡£¡£
¡ª¡ªÊý×Ö»¯¹«¹²·þÎñÔ½·¢ÆÕ»Ý¾ùµÈ¡£¡£¡£¡£¡£¡£¡£¡£Êý×Ö»ù´¡ÉèÊ©ÆÕ±éÈÚÈëÉú±¬·¢ÑÄ£¬£¬£¬£¬£¬£¬¶ÔÕþÎñ·þÎñ¡¢¹«¹²·þÎñ¡¢ÃñÉú°ü¹Ü¡¢Éç»áÖÎÀíµÄÖ§³Ö×÷ÓýøÒ»²½Í¹ÏÔ¡£¡£¡£¡£¡£¡£¡£¡£Êý×ÖÓªÉÌÇéÐÎÔ½·¢ÓÅ»¯£¬£¬£¬£¬£¬£¬µç×ÓÕþÎñ·þÎñˮƽ½øÒ»²½ÌáÉý£¬£¬£¬£¬£¬£¬ÍøÂ绯¡¢Êý×Ö»¯¡¢Öǻۻ¯µÄÀûÆó±ãÃñ·þÎñϵͳһֱÍêÉÆ£¬£¬£¬£¬£¬£¬Êý×ֺ蹵¼ÓËÙÃֺϡ£¡£¡£¡£¡£¡£¡£¡£
¡ª¡ªÊý×Ö¾¼ÃÖÎÀíϵͳԽ·¢ÍêÉÆ¡£¡£¡£¡£¡£¡£¡£¡£Ðµ÷ͳһµÄÊý×Ö¾¼ÃÖÎÀí¿ò¼ÜºÍ¹æÔòϵͳ»ù±¾½¨É裬£¬£¬£¬£¬£¬¿ç²¿·Ö¡¢¿çµØÇøµÄÐͬî¿Ïµ»úÖÆ»ù±¾½¡È«¡£¡£¡£¡£¡£¡£¡£¡£Õþ¸®Êý×Ö»¯î¿ÏµÄÜÁ¦ÏÔÖøÔöÇ¿£¬£¬£¬£¬£¬£¬ÐÐÒµºÍÊг¡î¿ÏµË®Æ½´ó·ùÌáÉý¡£¡£¡£¡£¡£¡£¡£¡£Õþ¸®Ö÷µ¼¡¢¶àÔª¼ÓÈë¡¢·¨Öΰü¹ÜµÄÊý×Ö¾¼ÃÖÎÀíÃûÌûù±¾Ðγɣ¬£¬£¬£¬£¬£¬ÖÎÀíˮƽÏÔ×ÅÌáÉý¡£¡£¡£¡£¡£¡£¡£¡£ÓëÊý×Ö¾¼ÃÉú³¤Ïà˳ӦµÄÖ´ÂÉÀýÔòÖÆ¶ÈϵͳԽ·¢ÍêÉÆ£¬£¬£¬£¬£¬£¬Êý×Ö¾¼ÃÇ徲ϵͳ½øÒ»²½ÔöÇ¿¡£¡£¡£¡£¡£¡£¡£¡£
Õ¹Íû2035Ä꣬£¬£¬£¬£¬£¬Êý×Ö¾¼Ã½«ÂõÏò²ýÊ¢³ÉÊìÆÚ£¬£¬£¬£¬£¬£¬Á¦ÕùÐγÉͳһ¹«Õý¡¢¾ºÕùÓÐÐò¡¢³ÉÊìÍêÕûµÄÊý×Ö¾¼ÃÏÖ´úÊг¡ÏµÍ³£¬£¬£¬£¬£¬£¬Êý×Ö¾¼ÃÉú³¤»ù´¡¡¢¹¤ÒµÏµÍ³Éú³¤Ë®Æ½Î»¾ÓÌìÏÂǰÏß¡£¡£¡£¡£¡£¡£¡£¡£
¡°Ê®ËÄÎ塱Êý×Ö¾¼ÃÉú³¤Ö÷ÒªÖ¸±ê

Èý¡¢ÓÅ»¯Éý¼¶Êý×Ö»ù´¡ÉèÊ©
£¨Ò»£©¼ÓËÙ½¨ÉèÐÅÏ¢ÍøÂç»ù´¡ÉèÊ©¡£¡£¡£¡£¡£¡£¡£¡£½¨Éè¸ßËÙ·ºÔÚ¡¢ÌìµØÒ»Ìå¡¢ÔÆÍøÈںϡ¢ÖÇÄÜѸËÙ¡¢ÂÌÉ«µÍ̼¡¢Çå¾²¿É¿ØµÄÖÇÄÜ»¯×ÛºÏÐÔÊý×ÖÐÅÏ¢»ù´¡ÉèÊ©¡£¡£¡£¡£¡£¡£¡£¡£ÓÐÐòÍÆ½øÖ÷¸ÉÍøÀ©ÈÝ£¬£¬£¬£¬£¬£¬ÐÍ¬ÍÆ½øÇ§Õ×¹âÏËÍøÂçºÍ5GÍøÂç»ù´¡ÉèÊ©½¨É裬£¬£¬£¬£¬£¬Íƶ¯5GÉÌÓð²Åź͹æÄ£Ó¦Ó㬣¬£¬£¬£¬£¬Ç°Õ°½á¹¹µÚÁù´úÒÆ¶¯Í¨Ñ¶£¨6G£©ÍøÂçÊÖÒÕ´¢±¸£¬£¬£¬£¬£¬£¬¼Ó´ó6GÊÖÒÕÑз¢Ö§³ÖÁ¦¶È£¬£¬£¬£¬£¬£¬Æð¾¢¼ÓÈëÍÆ¶¯6G¹ú¼Ê±ê×¼»¯ÊÂÇé¡£¡£¡£¡£¡£¡£¡£¡£»£»£»£»£»£»£Æð¾¢ÎÈÍ×ÍÆ½ø¿Õ¼äÐÅÏ¢»ù´¡ÉèÊ©ÑݽøÉý¼¶£¬£¬£¬£¬£¬£¬¼ÓËٽṹÎÀÐÇÍ¨Ñ¶ÍøÂçµÈ£¬£¬£¬£¬£¬£¬Íƶ¯ÎÀÐÇ»¥ÁªÍø½¨Éè¡£¡£¡£¡£¡£¡£¡£¡£Ìá¸ßÎïÁªÍøÔÚ¹¤ÒµÖÆÔ졢ũҵÉú²ú¡¢¹«¹²·þÎñ¡¢Ó¦¼±ÖÎÀíµÈÁìÓòµÄÁýÕÖˮƽ£¬£¬£¬£¬£¬£¬ÔöÇ¿¹ÌÒÆÈںϡ¢¿íÕÍŽáµÄÎïÁª½ÓÈëÄÜÁ¦¡£¡£¡£¡£¡£¡£¡£¡£

£¨¶þ£©ÍƽøÔÆÍøÐͬºÍËãÍøÈÚºÏÉú³¤¡£¡£¡£¡£¡£¡£¡£¡£¼ÓËÙ¹¹½¨ËãÁ¦¡¢Ëã·¨¡¢Êý¾Ý¡¢Ó¦ÓÃ×ÊÔ´ÐͬµÄÌìÏÂÒ»Ì廯´óÊý¾ÝÖÐÐÄϵͳ¡£¡£¡£¡£¡£¡£¡£¡£ÔÚ¾©½ò¼½¡¢³¤Èý½Ç¡¢ÔÁ¸Û°Ä´óÍåÇø¡¢³ÉÓåµØÇøË«³Ç¾¼ÃȦ¡¢¹óÖÝ¡¢ÄÚÃɹš¢¸ÊËà¡¢ÄþÏĵȵØÇø½á¹¹ÌìÏÂÒ»Ì廯ËãÁ¦ÍøÂç¹ú¼ÒÊàŦ½Úµã£¬£¬£¬£¬£¬£¬½¨ÉèÊý¾ÝÖÐÐļ¯Èº£¬£¬£¬£¬£¬£¬ÍŽáÓ¦Óᢹ¤ÒµµÈÉú³¤ÐèÇóÓÅ»¯Êý¾ÝÖÐÐĽ¨Éè½á¹¹¡£¡£¡£¡£¡£¡£¡£¡£¼ÓËÙʵÑé¡°¶«ÊýÎ÷Ë㡱¹¤³Ì£¬£¬£¬£¬£¬£¬ÍƽøÔÆÍøÐͬÉú³¤£¬£¬£¬£¬£¬£¬ÌáÉýÊý¾ÝÖÐÐÄ¿çÍøÂç¡¢¿çµØÇøÊý¾Ý½»»¥ÄÜÁ¦£¬£¬£¬£¬£¬£¬ÔöÇ¿ÃæÏòÌØ¶¨³¡¾°µÄ±ßÑØÅÌËãÄÜÁ¦£¬£¬£¬£¬£¬£¬Ç¿»¯ËãÁ¦Í³³ïºÍÖÇÄܵ÷Àí¡£¡£¡£¡£¡£¡£¡£¡£Æ¾Ö¤ÂÌÉ«¡¢µÍ̼¡¢¼¯Ô¼¡¢¸ßЧµÄÔÔò£¬£¬£¬£¬£¬£¬Ò»Á¬ÍƽøÂÌÉ«Êý×ÖÖÐÐĽ¨É裬£¬£¬£¬£¬£¬¼ÓËÙÍÆ½øÊý¾ÝÖÐÐĽÚÄÜˢУ¬£¬£¬£¬£¬£¬Ò»Á¬ÌáÉýÊý¾ÝÖÐÐÄ¿ÉÔÙÉúÄÜԴʹÓÃˮƽ¡£¡£¡£¡£¡£¡£¡£¡£Íƶ¯ÖÇÄÜÅÌËãÖÐÐÄÓÐÐòÉú³¤£¬£¬£¬£¬£¬£¬´òÔìÖÇÄÜËãÁ¦¡¢Í¨ÓÃËã·¨ºÍ¿ª·¢Æ½Ì¨Ò»Ì廯µÄÐÂÐÍÖÇÄÜ»ù´¡ÉèÊ©£¬£¬£¬£¬£¬£¬ÃæÏòÕþÎñ·þÎñ¡¢Öǻ۶¼»á¡¢ÖÇÄÜÖÆÔì¡¢×Ô¶¯¼ÝÊ»¡¢ÓïÑÔÖÇÄܵÈÖØµãÐÂÐËÁìÓò£¬£¬£¬£¬£¬£¬Ìṩϵͳ»¯µÄÈ˹¤ÖÇÄÜ·þÎñ¡£¡£¡£¡£¡£¡£¡£¡£
£¨Èý£©ÓÐÐòÍÆ½ø»ù´¡ÉèÊ©ÖÇÄÜÉý¼¶¡£¡£¡£¡£¡£¡£¡£¡£ÎȲ½¹¹½¨ÖÇÄܸßЧµÄÈںϻù´¡ÉèÊ©£¬£¬£¬£¬£¬£¬ÌáÉý»ù´¡ÉèÊ©ÍøÂ绯¡¢ÖÇÄÜ»¯¡¢·þÎñ»¯¡¢Ðͬ»¯Ë®Æ½¡£¡£¡£¡£¡£¡£¡£¡£¸ßЧ½á¹¹È˹¤ÖÇÄÜ»ù´¡ÉèÊ©£¬£¬£¬£¬£¬£¬ÌáÉýÖ§³Ö¡°ÖÇÄÜ£«¡±Éú³¤µÄÐÐÒµ¸³ÄÜÄÜÁ¦¡£¡£¡£¡£¡£¡£¡£¡£Íƶ¯Å©ÁÖÄÁÓæÒµ»ù´¡ÉèÊ©ºÍÉú²ú×°±¸ÖÇÄÜ»¯Ë¢Ð£¬£¬£¬£¬£¬£¬Íƽø»úеÊÓ¾õ¡¢»úеѧϰµÈÊÖÒÕÓ¦Óᣡ£¡£¡£¡£¡£¡£¡£½¨Éè¿É¿¿¡¢ÎÞа¡¢Çå¾²µÄ¹¤Òµ»¥ÁªÍø»ù´¡ÉèÊ©£¬£¬£¬£¬£¬£¬Ö§³ÖÖÆÔì×ÊÔ´µÄ·ºÔÚÅþÁ¬¡¢µ¯ÐÔ¹©Ó¦ºÍ¸ßЧÉèÖᣡ£¡£¡£¡£¡£¡£¡£¼ÓËÙÍÆ½øÄÜÔ´¡¢½»Í¨ÔËÊ䡢ˮÀû¡¢ÎïÁ÷¡¢»·±£µÈÁìÓò»ù´¡ÉèÊ©Êý×Ö»¯Ë¢Ð¡£¡£¡£¡£¡£¡£¡£¡£Íƶ¯ÐÂÐͶ¼»á»ù´¡ÉèÊ©½¨É裬£¬£¬£¬£¬£¬ÌáÉýÊÐÕþ¹«ÓÃÉèÊ©ºÍÐÞ½¨ÖÇÄÜ»¯Ë®Æ½¡£¡£¡£¡£¡£¡£¡£¡£¹¹½¨ÏȽøÆÕ»Ý¡¢ÖÇÄÜÐ×÷µÄÉúÑÄ·þÎñÊý×Ö»¯ÈÚºÏÉèÊ©¡£¡£¡£¡£¡£¡£¡£¡£ÔÚ»ù´¡ÉèÊ©ÖÇÄÜÉý¼¶Àú³ÌÖУ¬£¬£¬£¬£¬£¬³ä·ÖÖª×ãÍíÄêÈ˵ÈȺÌåµÄÌØÊâÐèÇ󣬣¬£¬£¬£¬£¬´òÔìÖǻ۹²Ïí¡¢ºÍÆø¹²ÖεÄÐÂÐÍÊý×ÖÉúÑÄ¡£¡£¡£¡£¡£¡£¡£¡£
ËÄ¡¢³ä·ÖÑéÕ¹Êý¾ÝÒªËØ×÷ÓÃ
£¨Ò»£©Ç¿»¯¸ßÖÊÁ¿Êý¾ÝÒªËØ¹©Ó¦¡£¡£¡£¡£¡£¡£¡£¡£Ö§³ÖÊг¡Ö÷ÌåÒÀ·¨ºÏ¹æ¿ªÕ¹Êý¾ÝÊÕÂÞ£¬£¬£¬£¬£¬£¬¾Û½¹Êý¾ÝµÄ±ê×¢¡¢Ï´åª¡¢ÍÑÃô¡¢ÍÑÃÜ¡¢¾ÛºÏ¡¢ÆÊÎöµÈ»·½Ú£¬£¬£¬£¬£¬£¬ÌáÉýÊý¾Ý×ÊÔ´´¦Öóͷ£ÄÜÁ¦£¬£¬£¬£¬£¬£¬ÅàÓý׳´óÊý¾Ý·þÎñ¹¤Òµ¡£¡£¡£¡£¡£¡£¡£¡£Íƶ¯Êý¾Ý×ÊÔ´±ê׼ϵͳ½¨É裬£¬£¬£¬£¬£¬ÌáÉýÊý¾ÝÖÎÀíˮƽºÍÊý¾ÝÖÊÁ¿£¬£¬£¬£¬£¬£¬Ì½Ë÷ÃæÏòÓªÒµÓ¦ÓõĹ²Ïí¡¢½»Á÷¡¢Ð×÷ºÍ¿ª·Å¡£¡£¡£¡£¡£¡£¡£¡£¼ÓËÙÍÆ¶¯¸÷ÁìÓòͨѶÐÒ鼿ÈÝͳһ£¬£¬£¬£¬£¬£¬Í»ÆÆÊÖÒÕºÍÐÒé±ÚÀÝ£¬£¬£¬£¬£¬£¬Æð¾¢ÊµÏÖ»¥Í¨»¥²Ù×÷£¬£¬£¬£¬£¬£¬ÐγÉÍêÕûÒâ»áµÄÊý¾ÝÁ´¡£¡£¡£¡£¡£¡£¡£¡£Íƶ¯Êý¾Ý·ÖÀà·Ö¼¶ÖÎÀí£¬£¬£¬£¬£¬£¬Ç¿»¯Êý¾ÝÇ徲Σº¦ÆÀ¹À¡¢¼à²âÔ¤¾¯ºÍÓ¦¼±´¦Öóͷ£¡£¡£¡£¡£¡£¡£¡£¡£ÉÕþÎñÊý¾Ý¿ç²ã¼¶¡¢¿çµØÇø¡¢¿ç²¿·ÖÓÐÐò¹²Ïí¡£¡£¡£¡£¡£¡£¡£¡£½¨É轡Ììϼҹ«¹²Êý¾Ý×ÊԴϵͳ£¬£¬£¬£¬£¬£¬Í³³ï¹«¹²Êý¾Ý×ÊÔ´¿ª·¢Ê¹Ó㬣¬£¬£¬£¬£¬Íƶ¯»ù´¡¹«¹²Êý¾ÝÇå¾²ÓÐÐò¿ª·Å£¬£¬£¬£¬£¬£¬¹¹½¨Í³Ò»µÄ¹ú¼Ò¹«¹²Êý¾Ý¿ª·Åƽ̨ºÍ¿ª·¢Ê¹Óö˿ڣ¬£¬£¬£¬£¬£¬ÌáÉý¹«¹²Êý¾Ý¿ª·Åˮƽ£¬£¬£¬£¬£¬£¬ÊÍ·ÅÊý¾ÝÓ¯Àû¡£¡£¡£¡£¡£¡£¡£¡£

£¨¶þ£©¼ÓËÙÊý¾ÝÒªËØÊг¡»¯Á÷ͨ¡£¡£¡£¡£¡£¡£¡£¡£¼ÓËÙ¹¹½¨Êý¾ÝÒªËØÊг¡¹æÔò£¬£¬£¬£¬£¬£¬ÅàÓýÊг¡Ö÷Ìå¡¢ÍêÉÆÖÎÀíϵͳ£¬£¬£¬£¬£¬£¬Ôö½øÊý¾ÝÒªËØÊг¡Á÷ͨ¡£¡£¡£¡£¡£¡£¡£¡£ÃãÀøÊг¡Ö÷Ìå̽Ë÷Êý¾Ý×ʲú¶¨¼Û»úÖÆ£¬£¬£¬£¬£¬£¬Íƶ¯ÐγÉÊý¾Ý×ʲúĿ¼£¬£¬£¬£¬£¬£¬Öð²½ÍêÉÆÊý¾Ý¶¨¼Ûϵͳ¡£¡£¡£¡£¡£¡£¡£¡£¹æ·¶Êý¾ÝÉúÒâÖÎÀí£¬£¬£¬£¬£¬£¬ÅàÓý¹æ·¶µÄÊý¾ÝÉúÒâÆ½Ì¨ºÍÊг¡Ö÷Ì壬£¬£¬£¬£¬£¬½¨É轡ȫÊý¾Ý×ʲúÆÀ¹À¡¢¹ÒºÅ½áËã¡¢ÉúÒâÁýÂç¡¢ÕùÒéÖٲõÈÊг¡ÔËӪϵͳ£¬£¬£¬£¬£¬£¬ÌáÉýÊý¾ÝÉúÒâЧÂÊ¡£¡£¡£¡£¡£¡£¡£¡£ÑÏË๥»÷Êý¾ÝºÚÊÐÉúÒ⣬£¬£¬£¬£¬£¬ÓªÔìÇå¾²ÓÐÐòµÄÊг¡ÇéÐΡ£¡£¡£¡£¡£¡£¡£¡£

£¨Èý£©Á¢ÒìÊý¾ÝÒªËØ¿ª·¢Ê¹ÓûúÖÆ¡£¡£¡£¡£¡£¡£¡£¡£Ë³Ó¦²î±ðÀàÐÍÊý¾ÝÌØµã£¬£¬£¬£¬£¬£¬ÒÔÏÖʵӦÓÃÐèÇóΪµ¼Ïò£¬£¬£¬£¬£¬£¬Ì½Ë÷½¨Éè¶àÑù»¯µÄÊý¾Ý¿ª·¢Ê¹ÓûúÖÆ¡£¡£¡£¡£¡£¡£¡£¡£ÃãÀøÊг¡ÊµÁ¦ÍÚ¾òÉÌÒµÊý¾Ý¼ÛÖµ£¬£¬£¬£¬£¬£¬Íƶ¯Êý¾Ý¼ÛÖµ²úÆ·»¯¡¢·þÎñ»¯£¬£¬£¬£¬£¬£¬¶¦Á¦´ó¾ÙÉú³¤×¨Òµ»¯¡¢¸öÐÔ»¯Êý¾Ý·þÎñ£¬£¬£¬£¬£¬£¬Ôö½øÊý¾Ý¡¢ÊÖÒÕ¡¢³¡¾°Éî¶ÈÈںϣ¬£¬£¬£¬£¬£¬Öª×ã¸÷ÁìÓòÊý¾ÝÐèÇ󡣡£¡£¡£¡£¡£¡£¡£ÃãÀøÖصãÐÐÒµÁ¢ÒìÊý¾Ý¿ª·¢Ê¹ÓÃģʽ£¬£¬£¬£¬£¬£¬ÔÚÈ·±£Êý¾ÝÇå¾²¡¢°ü¹ÜÓû§Òþ˽µÄÌõ¼þÏ£¬£¬£¬£¬£¬£¬µ÷¶¯ÐÐҵлᡢ¿ÆÑÐÔºËù¡¢ÆóÒµµÈ¶à·½¼ÓÈëÊý¾Ý¼ÛÖµ¿ª·¢¡£¡£¡£¡£¡£¡£¡£¡£¶Ô¾ßÓо¼ÃºÍÉç»á¼ÛÖµ¡¢ÔÊÐí¼Ó¹¤Ê¹ÓõÄÕþÎñÊý¾ÝºÍ¹«¹²Êý¾Ý£¬£¬£¬£¬£¬£¬Í¨¹ýÊý¾Ý¿ª·Å¡¢ÌØÐí¿ª·¢¡¢ÊÚȨӦÓõȷ½·¨£¬£¬£¬£¬£¬£¬ÃãÀø¸ü¶àÉç»áʵÁ¦¾ÙÐÐÔöÖµ¿ª·¢Ê¹Óᣡ£¡£¡£¡£¡£¡£¡£ÍŽáÐÂÐÍÖǻ۶¼»á½¨É裬£¬£¬£¬£¬£¬¼ÓËÙ¶¼»áÊý¾ÝÈںϼ°¹¤ÒµÉú̬ÅàÓý£¬£¬£¬£¬£¬£¬ÌáÉý¶¼»áÊý¾ÝÔËÓªºÍ¿ª·¢Ê¹ÓÃˮƽ¡£¡£¡£¡£¡£¡£¡£¡£
Îå¡¢¶¦Á¦´ó¾ÙÍÆ½ø¹¤ÒµÊý×Ö»¯×ªÐÍ
£¨Ò»£©¼ÓËÙÆóÒµÊý×Ö»¯×ªÐÍÉý¼¶¡£¡£¡£¡£¡£¡£¡£¡£Ö¸µ¼Æóҵǿ»¯Êý×Ö»¯Í·ÄÔ£¬£¬£¬£¬£¬£¬ÌáÉýÔ±¹¤Êý×ÖÊÖÒÕºÍÊý¾ÝÖÎÀíÄÜÁ¦£¬£¬£¬£¬£¬£¬ÖÜÈ«ÏµÍ³ÍÆ¶¯ÆóÒµÑз¢Éè¼Æ¡¢Éú²ú¼Ó¹¤¡¢Ä±»®ÖÎÀí¡¢ÏúÊÛ·þÎñµÈÓªÒµÊý×Ö»¯×ªÐÍ¡£¡£¡£¡£¡£¡£¡£¡£Ö§³ÖÓÐÌõ¼þµÄ´óÐÍÆóÒµ´òÔìÒ»Ì廯Êý×ÖÆ½Ì¨£¬£¬£¬£¬£¬£¬ÖÜÈ«ÕûºÏÆóÒµÄÚ²¿ÐÅϢϵͳ£¬£¬£¬£¬£¬£¬Ç¿»¯È«Á÷³ÌÊý¾ÝÒâ»á£¬£¬£¬£¬£¬£¬¼ÓËÙÈ«¼ÛÖµÁ´ÓªÒµÐͬ£¬£¬£¬£¬£¬£¬ÐγÉÊý¾ÝÇý¶¯µÄÖÇÄܾöÒéÄÜÁ¦£¬£¬£¬£¬£¬£¬ÌáÉýÆóÒµÕûÌåÔËÐÐЧÂʺ͹¤ÒµÁ´ÉÏÏÂÓÎÐͬЧÂÊ¡£¡£¡£¡£¡£¡£¡£¡£ÊµÑéÖÐСÆóÒµÊý×Ö»¯¸³ÄÜרÏîÐж¯£¬£¬£¬£¬£¬£¬Ö§³ÖÖÐСÆóÒµ´ÓÊý×Ö»¯×ªÐÍÐèÇóÆÈÇеĻ·½ÚÈëÊÖ£¬£¬£¬£¬£¬£¬¼ÓËÙÍÆ½øÏßÉÏÓªÏú¡¢Ô¶³ÌÐ×÷¡¢Êý×Ö»¯°ì¹«¡¢ÖÇÄÜÉú²úÏßµÈÓ¦Ó㬣¬£¬£¬£¬£¬ÓÉµã¼°ÃæÏòȫӪҵȫÁ÷³ÌÊý×Ö»¯×ªÐÍÑÓÉìÍØÕ¹¡£¡£¡£¡£¡£¡£¡£¡£ÃãÀøºÍÖ§³Ö»¥ÁªÍøÆ½Ì¨¡¢ÐÐÒµÁúÍ·ÆóÒµµÈפ×ã×ÔÉíÓÅÊÆ£¬£¬£¬£¬£¬£¬¿ª·ÅÊý×Ö»¯×ÊÔ´ºÍÄÜÁ¦£¬£¬£¬£¬£¬£¬×ÊÖú¹Å°åÆóÒµºÍÖÐСÆóҵʵÏÖÊý×Ö»¯×ªÐÍ¡£¡£¡£¡£¡£¡£¡£¡£ÍÆÐÐÆÕ»ÝÐÔ¡°ÉÏÔÆÓÃÊý¸³ÖÇ¡±·þÎñ£¬£¬£¬£¬£¬£¬Íƶ¯ÆóÒµÉÏÔÆ¡¢ÉÏÆ½Ì¨£¬£¬£¬£¬£¬£¬½µµÍÊÖÒÕºÍ×ʽð±ÚÀÝ£¬£¬£¬£¬£¬£¬¼ÓËÙÆóÒµÊý×Ö»¯×ªÐÍ¡£¡£¡£¡£¡£¡£¡£¡£
£¨¶þ£©ÖÜÈ«Éî»¯ÖØµã¹¤ÒµÊý×Ö»¯×ªÐÍ¡£¡£¡£¡£¡£¡£¡£¡£×¤×ã²î±ð¹¤ÒµÌصãºÍ²î±ð»¯ÐèÇ󣬣¬£¬£¬£¬£¬Íƶ¯¹Å°å¹¤ÒµÈ«·½Î»¡¢È«Á´ÌõÊý×Ö»¯×ªÐÍ£¬£¬£¬£¬£¬£¬Ìá¸ßÈ«ÒªËØÉú²úÂÊ¡£¡£¡£¡£¡£¡£¡£¡£¶¦Á¦´ó¾ÙÌáÉýũҵÊý×Ö»¯Ë®Æ½£¬£¬£¬£¬£¬£¬Íƽø¡°ÈýÅ©¡±×ÛºÏÐÅÏ¢·þÎñ£¬£¬£¬£¬£¬£¬Á¢ÒìÉú³¤ÖÇ»Ûũҵ£¬£¬£¬£¬£¬£¬ÌáÉýũҵÉú²ú¡¢¼Ó¹¤¡¢ÏúÊÛ¡¢ÎïÁ÷µÈ¸÷»·½ÚÊý×Ö»¯Ë®Æ½¡£¡£¡£¡£¡£¡£¡£¡£×ÝÉîÍÆ½ø¹¤ÒµÊý×Ö»¯×ªÐÍ£¬£¬£¬£¬£¬£¬¼ÓËÙÍÆ¶¯Ñз¢Éè¼Æ¡¢Éú²úÖÆÔ졢ı»®ÖÎÀí¡¢Êг¡·þÎñµÈÈ«ÉúÃüÖÜÆÚÊý×Ö»¯×ªÐÍ£¬£¬£¬£¬£¬£¬¼ÓËÙÅàÓýÒ»Åú¡°×¨¾«ÌØÐ¡±ÖÐСÆóÒµºÍÖÆÔìÒµµ¥Ïî¹Ú¾üÆóÒµ¡£¡£¡£¡£¡£¡£¡£¡£ÉîÈëʵÑéÖÇÄÜÖÆÔ칤³Ì£¬£¬£¬£¬£¬£¬¶¦Á¦´ó¾ÙÍÆ¶¯×°±¸Êý×Ö»¯£¬£¬£¬£¬£¬£¬¿ªÕ¹ÖÇÄÜÖÆÔìÊÔµãÊ÷ģרÏîÐж¯£¬£¬£¬£¬£¬£¬ÍêÉÆ¹ú¼ÒÖÇÄÜÖÆÔì±ê׼ϵͳ¡£¡£¡£¡£¡£¡£¡£¡£ÅàÓýÍÆ¹ã¸öÐÔ»¯¶¨ÖÆ¡¢ÍøÂ绯ÐÒ»ÂÉÐÂģʽ¡£¡£¡£¡£¡£¡£¡£¡£¶¦Á¦´ó¾ÙÉú³¤Êý×ÖÉÌÎñ£¬£¬£¬£¬£¬£¬ÖÜÈ«¼ÓËÙÉÌó¡¢ÎïÁ÷¡¢½ðÈڵȷþÎñÒµÊý×Ö»¯×ªÐÍ£¬£¬£¬£¬£¬£¬ÓÅ»¯ÖÎÀíϵͳºÍ·þÎñģʽ£¬£¬£¬£¬£¬£¬Ìá¸ß·þÎñÒµµÄÆ·ÖÊÓëÐ§Òæ¡£¡£¡£¡£¡£¡£¡£¡£Ôö½øÊý×ÖÊÖÒÕÔÚÈ«Àú³Ì¹¤³Ì×ÉѯÁìÓòµÄÉî¶ÈÓ¦Ó㬣¬£¬£¬£¬£¬ÒýÁì×Éѯ·þÎñºÍ¹¤³Ì½¨ÉèģʽתÐÍÉý¼¶¡£¡£¡£¡£¡£¡£¡£¡£¼ÓËÙÍÆ¶¯ÖÇ»ÛÄÜÔ´½¨ÉèÓ¦Ó㬣¬£¬£¬£¬£¬Ôö½øÄÜÔ´Éú²ú¡¢ÔËÊä¡¢ÏûºÄµÈ¸÷»·½ÚÖÇÄÜ»¯Éý¼¶£¬£¬£¬£¬£¬£¬Íƶ¯ÄÜÔ´ÐÐÒµµÍ̼תÐÍ¡£¡£¡£¡£¡£¡£¡£¡£¼ÓËÙÍÆ½øÁìÍÁ¿Õ¼ä»ù´¡ÐÅϢƽ̨½¨ÉèÓ¦Óᣡ£¡£¡£¡£¡£¡£¡£Íƶ¯¹¤Òµ»¥ÁªÍøÈÚͨӦÓ㬣¬£¬£¬£¬£¬ÅàÓý¹©Ó¦Á´½ðÈÚ¡¢·þÎñÐÍÖÆÔìµÈÈÚͨÉú³¤Ä£Ê½£¬£¬£¬£¬£¬£¬ÒÔÊý×ÖÊÖÒÕÔö½ø¹¤ÒµÈÚºÏÉú³¤¡£¡£¡£¡£¡£¡£¡£¡£


£¨Èý£©Íƶ¯¹¤ÒµÔ°ÇøºÍ¹¤Òµ¼¯ÈºÊý×Ö»¯×ªÐÍ¡£¡£¡£¡£¡£¡£¡£¡£Ö¸µ¼¹¤ÒµÔ°Çø¼ÓËÙÊý×Ö»ù´¡ÉèÊ©½¨É裬£¬£¬£¬£¬£¬Ê¹ÓÃÊý×ÖÊÖÒÕÌáÉýÔ°ÇøÖÎÀíºÍ·þÎñÄÜÁ¦¡£¡£¡£¡£¡£¡£¡£¡£»£»£»£»£»£»£Æð¾¢Ì½Ë÷ƽ̨ÆóÒµÓë¹¤ÒµÔ°ÇøÍŽáÔËӪģʽ£¬£¬£¬£¬£¬£¬¸»ºñÊÖÒÕ¡¢Êý¾Ý¡¢Æ½Ì¨¡¢¹©Ó¦Á´µÈ·þÎñ¹©Ó¦£¬£¬£¬£¬£¬£¬ÌáÉýÏßÉÏÏßÏÂÏàÍŽáµÄ×ÊÔ´¹²Ïíˮƽ£¬£¬£¬£¬£¬£¬Ö¸µ¼ÖÖÖÖÒªËØ¼ÓËÙÏòÔ°Çø¼¯¾Û¡£¡£¡£¡£¡£¡£¡£¡£Î§Èƹ²ÐÔתÐÍÐèÇ󣬣¬£¬£¬£¬£¬Íƶ¯¹²ÏíÖÆÔìÆ½Ì¨ÔÚ¹¤Òµ¼¯ÈºÂ䵨ºÍ¹æÄ£»£»£»£»£»£»£»¯Éú³¤¡£¡£¡£¡£¡£¡£¡£¡£Ì½Ë÷Éú³¤¿çÔ½ÎïÀí½çÏߵġ°ÐéÄ⡱¹¤ÒµÔ°ÇøºÍ¹¤Òµ¼¯Èº£¬£¬£¬£¬£¬£¬¼ÓËÙ¹¤Òµ×ÊÔ´ÐéÄ⻯¼¯¾Û¡¢Æ½Ì¨»¯ÔËÓªºÍÍøÂ绯Ðͬ£¬£¬£¬£¬£¬£¬¹¹½¨ÐéʵÍŽáµÄ¹¤ÒµÊý×Ö»¯ÐÂÉú̬¡£¡£¡£¡£¡£¡£¡£¡£ÒÀÍо©½ò¼½¡¢³¤Èý½Ç¡¢ÔÁ¸Û°Ä´óÍåÇø¡¢³ÉÓåµØÇøË«³Ç¾¼ÃȦµÈÖØµãÇøÓò£¬£¬£¬£¬£¬£¬Í³³ïÍÆ½øÊý×Ö»ù´¡ÉèÊ©½¨É裬£¬£¬£¬£¬£¬Ì½Ë÷½¨ÉèÖÖÖÖ¹¤Òµ¼¯Èº¿çÇøÓò¡¢¿çƽ̨ÐͬлúÖÆ£¬£¬£¬£¬£¬£¬Ôö½øÁ¢ÒìÒªËØÕûºÏ¹²Ïí£¬£¬£¬£¬£¬£¬¹¹½¨Á¢ÒìÐͬ¡¢´í뻥²¹¡¢¹©ÐèÁª¶¯µÄÇøÓòÊý×Ö»¯Éú³¤Éú̬£¬£¬£¬£¬£¬£¬ÌáÉý¹¤ÒµÁ´¹©Ó¦Á´ÐͬÅäÌ×ÄÜÁ¦¡£¡£¡£¡£¡£¡£¡£¡£
£¨ËÄ£©ÅàÓýתÐÍÖ§³Ö·þÎñÉú̬¡£¡£¡£¡£¡£¡£¡£¡£½¨ÉèÊг¡»¯·þÎñÓ빫¹²·þÎñË«ÂÖÇý¶¯£¬£¬£¬£¬£¬£¬ÊÖÒÕ¡¢×ÊÔ´¡¢È˲š¢Êý¾ÝµÈ¶àÒªËØÖ§³ÖµÄÊý×Ö»¯×ªÐÍ·þÎñÉú̬£¬£¬£¬£¬£¬£¬½â¾öÆóÒµ¡°²»»áת¡±¡¢¡°²»¿Éת¡±¡¢¡°²»¸Òת¡±µÄÄÑÌâ¡£¡£¡£¡£¡£¡£¡£¡£ÃæÏòÖØµãÐÐÒµºÍÆóҵתÐÍÐèÇ󣬣¬£¬£¬£¬£¬ÅàÓýÍÆ¹ãÒ»ÅúÊý×Ö»¯½â¾ö¼Æ»®¡£¡£¡£¡£¡£¡£¡£¡£¾Û½¹×ªÐÍ×Éѯ¡¢±ê×¼ÖÆ¶©¡¢²âÊÔÆÀ¹ÀµÈÆ«Ïò£¬£¬£¬£¬£¬£¬ÅàÓýÒ»ÅúµÚÈý·½×¨Òµ»¯·þÎñ»ú¹¹£¬£¬£¬£¬£¬£¬ÌáÉýÊý×Ö»¯×ªÐÍ·þÎñÊг¡¹æÄ£ºÍ»îÁ¦¡£¡£¡£¡£¡£¡£¡£¡£Ö§³Ö¸ßУ¡¢ÁúÍ·ÆóÒµ¡¢ÐÐҵлáµÈÔöÇ¿Ðͬ£¬£¬£¬£¬£¬£¬½¨Éè×ۺϲâÊÔÑéÖ¤ÇéÐΣ¬£¬£¬£¬£¬£¬ÔöÇ¿¹¤Òµ¹²ÐÔ½â¾ö¼Æ»®¹©Ó¦¡£¡£¡£¡£¡£¡£¡£¡£½¨ÉèÊý×Ö»¯×ªÐÍÔö½øÖÐÐÄ£¬£¬£¬£¬£¬£¬ÏνӼ¯¾ÛÖÖÖÖ×ÊÔ´Ìõ¼þ£¬£¬£¬£¬£¬£¬ÌṩÊý×Ö»¯×ªÐ͹«¹²·þÎñ£¬£¬£¬£¬£¬£¬´òÔìÇøÓò¹¤ÒµÊý×Ö»¯Á¢Òì×ÛºÏÌ壬£¬£¬£¬£¬£¬·¢¶¯¹Å°å¹¤ÒµÊý×Ö»¯×ªÐÍ¡£¡£¡£¡£¡£¡£¡£¡£

Áù¡¢¼ÓËÙÍÆ¶¯Êý×Ö¹¤Òµ»¯
£¨Ò»£©ÔöǿҪº¦ÊÖÒÕÁ¢ÒìÄÜÁ¦¡£¡£¡£¡£¡£¡£¡£¡£Ãé×¼´«¸ÐÆ÷¡¢Á¿×ÓÐÅÏ¢¡¢ÍøÂçͨѶ¡¢¼¯³Éµç·¡¢Òªº¦Èí¼þ¡¢´óÊý¾Ý¡¢È˹¤ÖÇÄÜ¡¢Çø¿éÁ´¡¢ÐÂÖÊÁϵÈÕ½ÂÔÐÔǰհÐÔÁìÓò£¬£¬£¬£¬£¬£¬Ê©Õ¹ÎÒ¹úÉç»áÖ÷ÒåÖÆ¶ÈÓÅÊÆ¡¢ÐÂÐ;ٹúÌåÖÆÓÅÊÆ¡¢³¬´ó¹æÄ£Êг¡ÓÅÊÆ£¬£¬£¬£¬£¬£¬Ìá¸ßÊý×ÖÊÖÒÕ»ù´¡Ñз¢ÄÜÁ¦¡£¡£¡£¡£¡£¡£¡£¡£ÒÔÊý×ÖÊÖÒÕÓë¸÷ÁìÓòÈÚºÏÓ¦ÓÃΪµ¼Ïò£¬£¬£¬£¬£¬£¬Íƶ¯ÐÐÒµÆóÒµ¡¢Æ½Ì¨ÆóÒµºÍÊý×ÖÊÖÒÕ·þÎñÆóÒµ¿ç½çÁ¢Ò죬£¬£¬£¬£¬£¬ÓÅ»¯Á¢ÒìЧ¹û¿ìËÙת»¯»úÖÆ£¬£¬£¬£¬£¬£¬¼ÓËÙÁ¢ÒìÊÖÒյŤ³Ì»¯¡¢¹¤Òµ»¯¡£¡£¡£¡£¡£¡£¡£¡£ÃãÀøÉú³¤ÐÂÐÍÑз¢»ú¹¹¡¢ÆóÒµÁ¢ÒìÍŽáÌåµÈÐÂÐÍÁ¢ÒìÖ÷Ì壬£¬£¬£¬£¬£¬´òÔì¶àÔª»¯¼ÓÈë¡¢ÍøÂ绯Ðͬ¡¢Êг¡»¯ÔË×÷µÄÁ¢ÒìÉú̬ϵͳ¡£¡£¡£¡£¡£¡£¡£¡£Ö§³Ö¾ßÓÐ×ÔÖ÷½¹µãÊÖÒյĿªÔ´ÉçÇø¡¢¿ªÔ´Æ½Ì¨¡¢¿ªÔ´ÏîÄ¿Éú³¤£¬£¬£¬£¬£¬£¬Íƶ¯Á¢Òì×ÊÔ´¹²½¨¹²Ïí£¬£¬£¬£¬£¬£¬Ôö½øÁ¢Òìģʽ¿ª·Å»¯Ñݽø¡£¡£¡£¡£¡£¡£¡£¡£

£¨¶þ£©ÌáÉý½¹µã¹¤Òµ¾ºÕùÁ¦¡£¡£¡£¡£¡£¡£¡£¡£×ÅÁ¦ÌáÉý»ù´¡ÈíÓ²¼þ¡¢½¹µãµç×ÓÔªÆ÷¼þ¡¢Òªº¦»ù´¡ÖÊÁϺÍÉú²ú×°±¸µÄ¹©Ó¦Ë®Æ½£¬£¬£¬£¬£¬£¬Ç¿»¯Òªº¦²úÆ·×Ô¸ø°ü¹ÜÄÜÁ¦¡£¡£¡£¡£¡£¡£¡£¡£ÊµÑ鹤ҵÁ´Ç¿Á´²¹Á´Ðж¯£¬£¬£¬£¬£¬£¬ÔöÇ¿ÃæÏò¶àÔª»¯Ó¦Óó¡¾°µÄÊÖÒÕÈںϺͲúÆ·Á¢Ò죬£¬£¬£¬£¬£¬ÌáÉý¹¤ÒµÁ´Òªº¦»·½Ú¾ºÕùÁ¦£¬£¬£¬£¬£¬£¬ÍêÉÆ5G¡¢¼¯³Éµç·¡¢ÐÂÄÜÔ´Æû³µ¡¢È˹¤ÖÇÄÜ¡¢¹¤Òµ»¥ÁªÍøµÈÖØµã¹¤Òµ¹©Ó¦Á´ÏµÍ³¡£¡£¡£¡£¡£¡£¡£¡£ÉÐÂÒ»´úÐÅÏ¢ÊÖÒÕ¼¯³ÉÁ¢ÒìºÍÈÚºÏÓ¦Ó㬣¬£¬£¬£¬£¬¼ÓËÙÆ½Ì¨»¯¡¢¶¨ÖÆ»¯¡¢ÇáÁ¿»¯·þÎñģʽÁ¢Ò죬£¬£¬£¬£¬£¬´òÔìÐÂÐËÊý×Ö¹¤ÒµÐÂÓÅÊÆ¡£¡£¡£¡£¡£¡£¡£¡£ÐÍ¬ÍÆ½øÐÅÏ¢ÊÖÒÕÈíÓ²¼þ²úÆ·¹¤Òµ»¯¡¢¹æÄ£»£»£»£»£»£»£»¯Ó¦Ó㬣¬£¬£¬£¬£¬¼ÓËÙ¼¯³ÉÊÊÅäºÍµü´úÓÅ»¯£¬£¬£¬£¬£¬£¬Íƶ¯Èí¼þ¹¤Òµ×ö´ó×öÇ¿£¬£¬£¬£¬£¬£¬ÌáÉýÒªº¦ÈíÓ²¼þÊÖÒÕÁ¢ÒìºÍ¹©Ó¦ÄÜÁ¦¡£¡£¡£¡£¡£¡£¡£¡£
£¨Èý£©¼ÓËÙÅàÓýÐÂҵ̬ÐÂģʽ¡£¡£¡£¡£¡£¡£¡£¡£Íƶ¯Æ½Ì¨¾¼Ã¿µ½¡Éú³¤£¬£¬£¬£¬£¬£¬Ö¸µ¼Ö§³Öƽ̨ÆóÒµÔöÇ¿Êý¾Ý¡¢²úÆ·¡¢ÄÚÈݵÈ×ÊÔ´ÕûºÏ¹²Ïí£¬£¬£¬£¬£¬£¬À©´óÐͬ°ì¹«¡¢»¥ÁªÍøÒ½ÁƵÈÔÚÏß·þÎñÁýÕÖÃæ¡£¡£¡£¡£¡£¡£¡£¡£É¹²Ïí¾¼ÃÔÚÉúÑÄ·þÎñÁìÓòµÄÓ¦Ó㬣¬£¬£¬£¬£¬ÍØÕ¹Á¢Òì¡¢Éú²ú¡¢¹©Ó¦Á´µÈ×ÊÔ´¹²Ïíпռ䡣¡£¡£¡£¡£¡£¡£¡£Éú³¤»ùÓÚÊý×ÖÊÖÒÕµÄÖÇÄܾ¼Ã£¬£¬£¬£¬£¬£¬¼ÓËÙÓÅ»¯ÖÇÄÜ»¯²úÆ·ºÍ·þÎñÔËÓª£¬£¬£¬£¬£¬£¬ÅàÓýÖÇ»ÛÏúÊÛ¡¢ÎÞÈËÅäËÍ¡¢ÖÇÄÜÖÆÔì¡¢·´Ïò¶¨ÖƵÈÐÂÔöÌíµã¡£¡£¡£¡£¡£¡£¡£¡£ÍêÉÆ¶àÔª¼Ûֵת´ïºÍТ˳·ÖÅÉϵͳ£¬£¬£¬£¬£¬£¬ÓÐÐòÖ¸µ¼¶àÑù»¯Éç½»¡¢¶ÌÊÓÆµ¡¢ÖªÊ¶·ÖÏíµÈÐÂÐ;ÍÒµ´´ÒµÆ½Ì¨Éú³¤¡£¡£¡£¡£¡£¡£¡£¡£

£¨ËÄ£©ÓªÔì²ýÊ¢ÓÐÐòµÄ¹¤ÒµÁ¢ÒìÉú̬¡£¡£¡£¡£¡£¡£¡£¡£Ê©Õ¹Êý×Ö¾¼ÃÁì¾üÆóÒµµÄÒýÁ쿯Ðж¯Ó㬣¬£¬£¬£¬£¬ÔöÇ¿×ÊÔ´¹²ÏíºÍÊý¾Ý¿ª·Å£¬£¬£¬£¬£¬£¬Íƶ¯ÏßÉÏÏßÏÂÏàÍŽáµÄÁ¢ÒìÐͬ¡¢²úÄܹ²Ïí¡¢¹©Ó¦Á´»¥Í¨¡£¡£¡£¡£¡£¡£¡£¡£ÃãÀø¿ªÔ´ÉçÇø¡¢¿ª·¢Õ߯½Ì¨µÈÐÂÐÍÐ×÷ƽ̨Éú³¤£¬£¬£¬£¬£¬£¬ÅàÓý´óÖÐСÆóÒµºÍÉç»á¿ª·¢Õß¿ª·ÅÐ×÷µÄÊý×Ö¹¤ÒµÁ¢ÒìÉú̬£¬£¬£¬£¬£¬£¬·¢¶¯Á¢ÒìÐÍÆóÒµ¿ìËÙ׳´ó¡£¡£¡£¡£¡£¡£¡£¡£ÒÔÔ°Çø¡¢ÐÐÒµ¡¢ÇøÓòΪÕûÌåÍÆ½ø¹¤ÒµÁ¢Òì·þÎñƽ̨½¨É裬£¬£¬£¬£¬£¬Ç¿»¯ÊÖÒÕÑз¢¡¢±ê×¼ÖÆÐÞ¶©¡¢²âÊÔÆÀ¹À¡¢Ó¦ÓÃÅàѵ¡¢´´Òµ·õ»¯µÈÓÅÊÆ×ÊÔ´»ã¾Û£¬£¬£¬£¬£¬£¬ÌáÉý¹¤ÒµÁ¢Òì·þÎñÖ§³Öˮƽ¡£¡£¡£¡£¡£¡£¡£¡£
Æß¡¢Ò»Á¬ÌáÉý¹«¹²·þÎñÊý×Ö»¯Ë®Æ½
£¨Ò»£©Ìá¸ß¡°»¥ÁªÍø+ÕþÎñ·þÎñ¡±Ð§ÄÜ¡£¡£¡£¡£¡£¡£¡£¡£ÖÜÈ«ÌáÉýÌìÏÂÒ»Ì廯ÕþÎñ·þÎñƽ̨¹¦Ð§£¬£¬£¬£¬£¬£¬¼ÓËÙÍÆ½øÕþÎñ·þÎñ±ê×¼»¯¡¢¹æ·¶»¯¡¢±ãµ±»¯£¬£¬£¬£¬£¬£¬Ò»Á¬ÌáÉýÕþÎñ·þÎñÊý×Ö»¯¡¢ÖÇÄÜ»¯Ë®Æ½£¬£¬£¬£¬£¬£¬ÊµÏÖÀûÆó±ãÃñ¸ßƵ·þÎñÊÂÏî¡°Ò»ÍøÍ¨°ì¡±¡£¡£¡£¡£¡£¡£¡£¡£½¨É轡ȫÕþÎñÊý¾Ý¹²Ïíе÷»úÖÆ£¬£¬£¬£¬£¬£¬¼ÓËÙÊý×ÖÉí·ÝͳһÈÏÖ¤ºÍµç×ÓÖ¤ÕÕ¡¢µç×Óǩա¢µç×Ó¹«ë¹µÈ»¥ÐÅ»¥ÈÏ£¬£¬£¬£¬£¬£¬Íƽø·¢Æ±µç×Ó»¯Ë¢Ð£¬£¬£¬£¬£¬£¬Ôö½øÕþÎñÊý¾Ý¹²Ïí¡¢Á÷³ÌÓÅ»¯ºÍÓªÒµÐͬ¡£¡£¡£¡£¡£¡£¡£¡£Íƶ¯ÕþÎñ·þÎñÏßÉÏÏßÏÂÕûÌåÁª¶¯¡¢È«Á÷³ÌÔÚÏß¡¢ÏòϲãÉî¶ÈÍØÕ¹£¬£¬£¬£¬£¬£¬ÌáÉý·þÎñ±ãµ±»¯¡¢¹²Ïí»¯Ë®Æ½¡£¡£¡£¡£¡£¡£¡£¡£¿£¿£¿£¿£¿ªÕ¹ÕþÎñÊý¾ÝÓëÓªÒµ¡¢·þÎñÉî¶ÈÈÚºÏÁ¢Ò죬£¬£¬£¬£¬£¬ÔöÇ¿»ùÓÚ´óÊý¾ÝµÄÊÂÏîÖÎÀíÐèÇóÕ¹ÍûÄÜÁ¦£¬£¬£¬£¬£¬£¬´òÔì×Ô¶¯Ê½¡¢¶àÌõÀíÁ¢Òì·þÎñ³¡¾°¡£¡£¡£¡£¡£¡£¡£¡£¾Û½¹¹«¹²ÎÀÉú¡¢Éç»áÇå¾²¡¢Ó¦¼±ÖÎÀíµÈÁìÓò£¬£¬£¬£¬£¬£¬ÉÊý×ÖÊÖÒÕÓ¦Ó㬣¬£¬£¬£¬£¬ÊµÏÖÖØ´óÍ»·¢¹«¹²ÊÂÎñµÄ¿ìËÙÏìÓ¦ºÍÁª¶¯´¦Öóͷ£¡£¡£¡£¡£¡£¡£¡£¡£
£¨¶þ£©ÌáÉýÉç»á·þÎñÊý×Ö»¯ÆÕ»Ýˮƽ¡£¡£¡£¡£¡£¡£¡£¡£¼ÓËÙÍÆ¶¯ÎÄ»¯½ÌÓý¡¢Ò½ÁÆ¿µ½¡¡¢»áÕ¹ÂÃÓΡ¢ÌåÓý½¡ÉíµÈÁìÓò¹«¹²·þÎñ×ÊÔ´Êý×Ö»¯¹©Ó¦ºÍÍøÂ绯·þÎñ£¬£¬£¬£¬£¬£¬Ôö½øÓÅÖÊ×ÊÔ´¹²Ïí¸´Óᣡ£¡£¡£¡£¡£¡£¡£³ä·ÖÔËÓÃÐÂÐÍÊý×ÖÊÖÒÕ£¬£¬£¬£¬£¬£¬Ç¿»¯¾ÍÒµ¡¢ÑøÀÏ¡¢¶ùͯ¸£Àû¡¢ÍÐÓý¡¢¼ÒÕþµÈÃñÉúÁìÓò¹©Ðè¶Ô½Ó£¬£¬£¬£¬£¬£¬½øÒ»²½ÓÅ»¯×ÊÔ´ÉèÖᣡ£¡£¡£¡£¡£¡£¡£Éú³¤Öǻ۹ãµçÍøÂ磬£¬£¬£¬£¬£¬¼ÓËÙÍÆ½øÌìÏÂÓÐÏßµçÊÓÍøÂçÕûºÏºÍÉý¼¶Ë¢Ð¡£¡£¡£¡£¡£¡£¡£¡£ÉîÈ뿪չµçÐÅÆÕ±é·þÎñÊԵ㣬£¬£¬£¬£¬£¬ÌáÉýÅ©´å¼°Æ«Ô¶µØÇøÍøÂçÁýÕÖˮƽ¡£¡£¡£¡£¡£¡£¡£¡£ÔöÇ¿ÃæÏò¸ïÃüÀÏÇø¡¢Ãñ×åµØÇø¡¢±ß½®µØÇø¡¢ÍÑÆ¶µØÇøµÄÔ¶³Ì·þÎñ£¬£¬£¬£¬£¬£¬ÍØÕ¹½ÌÓý¡¢Ò½ÁÆ¡¢Éç±£¡¢¶Ô¿Ú°ï·öµÈ·þÎñÄÚÈÝ£¬£¬£¬£¬£¬£¬ÖúÁ¦»ù±¾¹«¹²·þÎñ¾ùµÈ»¯¡£¡£¡£¡£¡£¡£¡£¡£ÔöÇ¿ÐÅÏ¢ÎÞÕϰ½¨É裬£¬£¬£¬£¬£¬ÌáÉýÃæÏòÌØÊâȺÌåµÄÊý×Ö»¯Éç»á·þÎñÄÜÁ¦¡£¡£¡£¡£¡£¡£¡£¡£Ôö½øÉç»á·þÎñºÍÊý×ÖÆ½Ì¨Éî¶ÈÈںϣ¬£¬£¬£¬£¬£¬Ì½Ë÷¶àÁìÓò¿ç½çÏàÖú£¬£¬£¬£¬£¬£¬Íƶ¯Ò½ÑøÍŽᡢÎĽÌÍŽᡢÌåҽ͎ᡢÎÄÂÃÈںϡ£¡£¡£¡£¡£¡£¡£¡£

£¨Èý£©Íƶ¯Êý×Ö³ÇÏçÈÚºÏÉú³¤¡£¡£¡£¡£¡£¡£¡£¡£Í³³ïÍÆ¶¯ÐÂÐÍÖǻ۶¼»áºÍÊý×ÖÐæÂ佨É裬£¬£¬£¬£¬£¬ÐͬÓÅ»¯³ÇÏ繫¹²·þÎñ¡£¡£¡£¡£¡£¡£¡£¡£ÉÐÂÐÍÖǻ۶¼»á½¨É裬£¬£¬£¬£¬£¬Íƶ¯¶¼»áÊý¾ÝÕûºÏ¹²ÏíºÍÓªÒµÐͬ£¬£¬£¬£¬£¬£¬ÌáÉý¶¼»á×ÛºÏÖÎÀí·þÎñÄÜÁ¦£¬£¬£¬£¬£¬£¬ÍêÉÆ¶¼»áÐÅϢģ×ÓÆ½Ì¨ºÍÔËÐÐÖÎÀí·þÎñƽ̨£¬£¬£¬£¬£¬£¬ÒòµØÖÆÒ˹¹½¨Êý×ÖÂÏÉú¶¼»á¡£¡£¡£¡£¡£¡£¡£¡£¼ÓËÙ¶¼»áÖÇÄÜÉèÊ©ÏòÐæÂäÑÓÉìÁýÕÖ£¬£¬£¬£¬£¬£¬ÍêÉÆÅ©´åµØÇøÐÅÏ¢»¯·þÎñ¹©Ó¦£¬£¬£¬£¬£¬£¬Íƽø³ÇÏçÒªËØË«Ïò×ÔÓÉÁ÷¶¯£¬£¬£¬£¬£¬£¬ºÏÀíÉèÖù«¹²×ÊÔ´£¬£¬£¬£¬£¬£¬ÐγÉÒԳǴøÏç¡¢¹²½¨¹²ÏíµÄÊý×Ö³ÇÏçÈÚºÏÉú³¤ÃûÌᣡ£¡£¡£¡£¡£¡£¡£¹¹½¨³ÇÏ糣סÉú³Ý¶¯Ì¬Í³¼ÆÐû²¼»úÖÆ£¬£¬£¬£¬£¬£¬Ê¹ÓÃÊý×Ö»¯ÊÖ¶ÎÖúÁ¦ÌáÉý³ÇÏç»ù±¾¹«¹²·þÎñˮƽ¡£¡£¡£¡£¡£¡£¡£¡£

£¨ËÄ£©´òÔìÖǻ۹²ÏíµÄÐÂÐÍÊý×ÖÉúÑÄ¡£¡£¡£¡£¡£¡£¡£¡£¼ÓËÙ¼ÈÓÐסլºÍÉçÇøÉèÊ©Êý×Ö»¯Ë¢Ð£¬£¬£¬£¬£¬£¬ÃãÀøÐ½¨Ð¡ÇøÍ¬²½ÍýÏ뽨ÉèÖÇÄÜϵͳ£¬£¬£¬£¬£¬£¬´òÔìÖÇÄÜÂ¥Óî¡¢ÖÇÄÜÍ£³µ³¡¡¢ÖÇÄܳäµç×®¡¢ÖÇÄÜÀ¬»øÏäµÈ¹«¹²ÉèÊ©¡£¡£¡£¡£¡£¡£¡£¡£Ö¸µ¼ÖÇÄܼҾӲúÆ·»¥Áª»¥Í¨£¬£¬£¬£¬£¬£¬Ôö½ø¼Ò¾Ó²úÆ·Óë¼Ò¾ÓÇéÐÎÖÇÄÜ»¥¶¯£¬£¬£¬£¬£¬£¬¸»ºñ¡°Ò»¼ü¿ØÖÆ¡±¡¢¡°Ò»ÉùÏìÓ¦¡±µÄÊý×Ö¼ÒÍ¥ÉúÑÄÓ¦Óᣡ£¡£¡£¡£¡£¡£¡£ÔöÇ¿³¬¸ßÇåµçÊÓÆÕ¼°Ó¦Ó㬣¬£¬£¬£¬£¬Éú³¤»¥¶¯ÊÓÆµ¡¢ÌÕ×íʽÊÓÆµ¡¢ÔÆÓÎÏ·µÈÐÂҵ̬¡£¡£¡£¡£¡£¡£¡£¡£Á¢ÒìÉú³¤¡°ÔÆÉúÑÄ¡±·þÎñ£¬£¬£¬£¬£¬£¬ÉÈ˹¤ÖÇÄÜ¡¢ÐéÄâÏÖʵ¡¢8K¸ßÇåÊÓÆµµÈÊÖÒÕµÄÈںϣ¬£¬£¬£¬£¬£¬ÍØÕ¹Éç½»¡¢¹ºÎï¡¢ÓéÀÖ¡¢Õ¹ÀÀµÈÁìÓòµÄÓ¦Ó㬣¬£¬£¬£¬£¬Ôö½øÉúÑÄÏûºÄÆ·ÖÊÉý¼¶¡£¡£¡£¡£¡£¡£¡£¡£ÃãÀø½¨ÉèÖÇ»ÛÉçÇøºÍÖǻ۷þÎñÉúÑÄȦ£¬£¬£¬£¬£¬£¬Íƶ¯¹«¹²·þÎñ×ÊÔ´ÕûºÏ£¬£¬£¬£¬£¬£¬ÌáÉýרҵ»¯¡¢Êг¡»¯·þÎñˮƽ¡£¡£¡£¡£¡£¡£¡£¡£Ö§³ÖʵÌåÏûºÄ³¡ºÏ½¨ÉèÊý×Ö»¯ÏûºÄг¡¾°£¬£¬£¬£¬£¬£¬ÍƹãÖǻ۵¼ÀÀ¡¢ÖÇÄܵ¼Á÷¡¢Ðéʵ½»»¥ÌåÑé¡¢·Ç½Ó´¥Ê½·þÎñµÈÓ¦Ó㬣¬£¬£¬£¬£¬ÌáÉý³¡¾°ÏûºÄÌåÑé¡£¡£¡£¡£¡£¡£¡£¡£ÅàÓýÒ»ÅúÐÂÐÍÏûºÄÊ÷Ä£¶¼»áºÍÁìÏÈÆóÒµ£¬£¬£¬£¬£¬£¬´òÔìÊý×Ö²úÆ··þÎñչʾ½»Á÷ºÍÊÖÒÕÅàѵÖÐÐÄ£¬£¬£¬£¬£¬£¬×÷ÓýÈ«ÃñÊý×ÖÏûºÄÒâʶºÍϰ¹ß¡£¡£¡£¡£¡£¡£¡£¡£
°Ë¡¢½¡È«ÍêÉÆÊý×Ö¾¼ÃÖÎÀíϵͳ
£¨Ò»£©Ç¿»¯ÐͬÖÎÀíºÍî¿Ïµ»úÖÆ¡£¡£¡£¡£¡£¡£¡£¡£¹æ·¶Êý×Ö¾¼ÃÉú³¤£¬£¬£¬£¬£¬£¬¼á³ÖÉú³¤ºÍî¿ÏµÁ½ÊÖ×¥¡£¡£¡£¡£¡£¡£¡£¡£Ì½Ë÷½¨ÉèÓëÊý×Ö¾¼ÃÒ»Á¬¿µ½¡Éú³¤Ïà˳ӦµÄÖÎÀí·½·¨£¬£¬£¬£¬£¬£¬Öƶ©Ô½·¢ÎÞаÓÐÓõÄÕþ²ß²½·¥£¬£¬£¬£¬£¬£¬Á¢ÒìÐͬÖÎÀíģʽ¡£¡£¡£¡£¡£¡£¡£¡£Ã÷ÎúÖ÷¹Ü²¿·Ö¡¢î¿Ïµ»ú¹¹Ö°Ô𣬣¬£¬£¬£¬£¬Ç¿»¯¿ç²¿·Ö¡¢¿ç²ã¼¶¡¢¿çÇøÓòÐͬî¿Ïµ£¬£¬£¬£¬£¬£¬Ã÷È·î¿Ïµ¹æÄ£ºÍͳһ¹æÔò£¬£¬£¬£¬£¬£¬ÔöÇ¿·Ö¹¤ÏàÖúÓëе÷ÅäºÏ¡£¡£¡£¡£¡£¡£¡£¡£É¡°·Å¹Ü·þ¡±Ë¢Ð£¬£¬£¬£¬£¬£¬ÓÅ»¯ÓªÉÌÇéÐΣ¬£¬£¬£¬£¬£¬·ÖÀàÕûÀí¹æ·¶²»Ë³Ó¦Êý×Ö¾¼ÃÉú³¤ÐèÒªµÄÐÐÕþÔÊÐí¡¢×ÊÖÊ×ʸñµÈÊÂÏ£¬£¬£¬£¬£¬½øÒ»²½ÊÍ·ÅÊг¡Ö÷ÌåÁ¢Òì»îÁ¦ºÍÄÚÉú¶¯Á¦¡£¡£¡£¡£¡£¡£¡£¡£ÃãÀøºÍ´ß´ÙÆóÒµ³ÏÐÅı»®£¬£¬£¬£¬£¬£¬Ç¿»¯ÒÔÐÅÓÃΪ»ù´¡µÄÊý×Ö¾¼ÃÊг¡î¿Ïµ£¬£¬£¬£¬£¬£¬½¨ÉèÍêÉÆÐÅÓõµ°¸£¬£¬£¬£¬£¬£¬ÍƽøÕþÆóÁª¶¯¡¢ÐÐÒµÁª¶¯µÄÐÅÓù²Ïí¹²ÖΡ£¡£¡£¡£¡£¡£¡£¡£ÔöÇ¿Õ÷ÐŽ¨É裬£¬£¬£¬£¬£¬ÌáÉýÕ÷ÐÅ·þÎñ¹©Ó¦ÄÜÁ¦¡£¡£¡£¡£¡£¡£¡£¡£¼ÓËÙ½¨ÉèÈ«·½Î»¡¢¶àÌõÀí¡¢Á¢Ì廯î¿ÏµÏµÍ³£¬£¬£¬£¬£¬£¬ÊµÏÖÊÂǰÊÂÖÐʺóÈ«Á´ÌõÈ«ÁìÓòî¿Ïµ£¬£¬£¬£¬£¬£¬ÍêÉÆÐ̸ͬÅлúÖÆ£¬£¬£¬£¬£¬£¬ÓÐÓù¥»÷Êý×Ö¾¼ÃÁìÓòÎ¥·¨·¸·¨ÐÐΪ¡£¡£¡£¡£¡£¡£¡£¡£ÔöÇ¿¿ç²¿·Ö¡¢¿çÇøÓò·Ö¹¤Ð×÷£¬£¬£¬£¬£¬£¬Íƶ¯î¿ÏµÊý¾ÝÊÕÂ޺͹²ÏíʹÓ㬣¬£¬£¬£¬£¬ÌáÉýî¿ÏµµÄ¿ª·Å¡¢Í¸Ã÷¡¢·¨ÖÎˮƽ¡£¡£¡£¡£¡£¡£¡£¡£Ì½Ë÷¿ªÕ¹¿ç³¡¾°¿çÓªÒµ¿ç²¿·ÖÍŽáî¿ÏµÊԵ㣬£¬£¬£¬£¬£¬Á¢Òì»ùÓÚÐÂÊÖÒÕÊֶεÄî¿ÏµÄ£Ê½£¬£¬£¬£¬£¬£¬½¨É轡ȫ´¥·¢Ê½î¿Ïµ»úÖÆ¡£¡£¡£¡£¡£¡£¡£¡£Ôöǿ˰ÊÕî¿ÏµºÍ˰Îñ»ü²ì¡£¡£¡£¡£¡£¡£¡£¡£
£¨¶þ£©ÔöÇ¿Õþ¸®Êý×Ö»¯ÖÎÀíÄÜÁ¦¡£¡£¡£¡£¡£¡£¡£¡£¼Ó´óÕþÎñÐÅÏ¢»¯½¨Éèͳ³ïÁ¦¶È£¬£¬£¬£¬£¬£¬Ç¿»¯Õþ¸®Êý×Ö»¯ÖÎÀíºÍ·þÎñÄÜÁ¦½¨É裬£¬£¬£¬£¬£¬ÓÐÓÃʩչ¶Ô¹æ·¶Êг¡¡¢ÃãÀøÁ¢Òì¡¢±£»£»£»£»£»£»£»¤ÏûºÄÕßÈ¨ÒæµÄÖ§³Ö×÷Óᣡ£¡£¡£¡£¡£¡£¡£½¨ÉèÍêÉÆ»ùÓÚ´óÊý¾Ý¡¢È˹¤ÖÇÄÜ¡¢Çø¿éÁ´µÈÐÂÊÖÒÕµÄͳ¼Æ¼à²âºÍ¾öÒéÆÊÎöϵͳ£¬£¬£¬£¬£¬£¬ÌáÉýÊý×Ö¾¼ÃÖÎÀíµÄ¾«×¼ÐÔ¡¢Ðµ÷ÐÔºÍÓÐÓÃÐÔ¡£¡£¡£¡£¡£¡£¡£¡£ÍƽøÍêÉÆÎ£º¦Ó¦¼±ÏìÓ¦´¦Öóͷ£Á÷³ÌºÍ»úÖÆ£¬£¬£¬£¬£¬£¬Ç¿»¯ÖØ´óÎÊÌâÑÐÅкÍΣº¦Ô¤¾¯£¬£¬£¬£¬£¬£¬ÌáÉýϵͳÐÔΣº¦Ìá·Àˮƽ¡£¡£¡£¡£¡£¡£¡£¡£Ì½Ë÷½¨Éè˳Ӧƽ̨¾¼ÃÌØµãµÄî¿Ïµ»úÖÆ£¬£¬£¬£¬£¬£¬Íƶ¯ÏßÉÏÏßÏÂî¿ÏµÓÐÓÃÏνӣ¬£¬£¬£¬£¬£¬Ç¿»¯¶Ôƽ̨ı»®Õß¼°ÆäÐÐΪµÄî¿Ïµ¡£¡£¡£¡£¡£¡£¡£¡£

£¨Èý£©ÍêÉÆ¶àÔª¹²ÖÎÐÂÃûÌᣡ£¡£¡£¡£¡£¡£¡£½¨ÉèÍêÉÆÕþ¸®¡¢Æ½Ì¨¡¢ÆóÒµ¡¢ÐÐÒµ×éÖ¯ºÍÉç»á¹«ÖÚ¶àÔª¼ÓÈë¡¢ÓÐÓÃÐͬµÄÊý×Ö¾¼ÃÖÎÀíÐÂÃûÌ㬣¬£¬£¬£¬£¬ÐγÉÖÎÀíÐÁ¦£¬£¬£¬£¬£¬£¬ÃãÀøÁ¼ÐÔ¾ºÕù£¬£¬£¬£¬£¬£¬Î¬»¤¹«ÕýÓÐÓÃÊг¡¡£¡£¡£¡£¡£¡£¡£¡£¼ÓËÙ½¡È«Êг¡×¼ÈëÖÆ¶È¡¢¹«Õý¾ºÕùÉó²é»úÖÆ£¬£¬£¬£¬£¬£¬ÍêÉÆÊý×Ö¾¼Ã¹«Õý¾ºÕùî¿ÏµÖƶȣ¬£¬£¬£¬£¬£¬Ô¤·ÀºÍ×èÖ¹ÀÄÓÃÐÐÕþȨÁ¦É¨³ýÏÞÖÆ¾ºÕù¡£¡£¡£¡£¡£¡£¡£¡£½øÒ»²½Ã÷ȷƽ̨ÆóÒµÖ÷ÌåÔðÈκÍÒåÎñ£¬£¬£¬£¬£¬£¬ÍÆÑ¡ÐÐÒµ·þÎñ±ê×¼½¨ÉèºÍÐÐÒµ×ÔÂÉ£¬£¬£¬£¬£¬£¬±£»£»£»£»£»£»£»¤Æ½Ì¨´ÓÒµÖ°Ô±ºÍÏûºÄÕßÕýµ±È¨Òæ¡£¡£¡£¡£¡£¡£¡£¡£¿£¿£¿£¿£¿ªÕ¹Éç»á¼àÊÓ¡¢Ã½Ìå¼àÊÓ¡¢¹«ÖÚ¼àÊÓ£¬£¬£¬£¬£¬£¬ÅàÓý¶àÔªÖÎÀí¡¢Ðµ÷Éú³¤ÐÂÉú̬¡£¡£¡£¡£¡£¡£¡£¡£ÃãÀø½¨ÉèÕùÒéÔÚÏß½â¾ö»úÖÆºÍÇþµÀ£¬£¬£¬£¬£¬£¬Öƶ©²¢¹«Ê¾ÕùÒé½â¾ö¹æÔò¡£¡£¡£¡£¡£¡£¡£¡£Ö¸µ¼Éç»á¸÷½çÆð¾¢¼ÓÈëÍÆ¶¯Êý×Ö¾¼ÃÖÎÀí£¬£¬£¬£¬£¬£¬ÔöÇ¿ºÍˢз´Â¢¶ÏÖ´·¨£¬£¬£¬£¬£¬£¬Á÷ͨ¶àÔªÖ÷ÌåËßÇó±í´ï¡¢È¨Òæ°ü¹ÜÇþµÀ£¬£¬£¬£¬£¬£¬ÊµÊ±»¯½âì¶Ü¾À·×£¬£¬£¬£¬£¬£¬Î¬»¤¹«ÖÚÀûÒæºÍÉç»áÎȹ̡£¡£¡£¡£¡£¡£¡£¡£

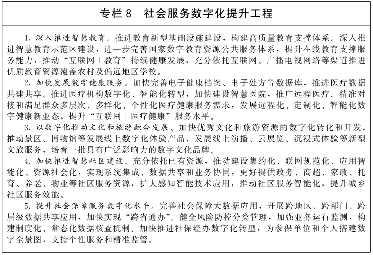
¾Å¡¢×ÅÁ¦Ç¿»¯Êý×Ö¾¼ÃÇ徲ϵͳ
£¨Ò»£©ÔöÇ¿ÍøÂçÇå¾²·À»¤ÄÜÁ¦¡£¡£¡£¡£¡£¡£¡£¡£Ç¿»¯ÂäÊµÍøÂçÇå¾²ÊÖÒÕ²½·¥Í¬²½ÍýÏ롢ͬ²½½¨É衢ͬ²½Ê¹ÓõÄÒªÇ󣬣¬£¬£¬£¬£¬È·±£Ö÷ҪϵͳºÍÉèÊ©Çå¾²ÓÐÐòÔËÐС£¡£¡£¡£¡£¡£¡£¡£ÔöÇ¿ÍøÂçÇå¾²»ù´¡ÉèÊ©½¨É裬£¬£¬£¬£¬£¬Ç¿»¯¿çÁìÓòÍøÂçÇå¾²ÐÅÏ¢¹²ÏíºÍÊÂÇéÐͬ£¬£¬£¬£¬£¬£¬½¡È«ÍêÉÆÍøÂçÇå¾²Ó¦¼±ÊÂÎñÔ¤¾¯×ª´ï»úÖÆ£¬£¬£¬£¬£¬£¬ÌáÉýÍøÂçÇå¾²Ì¬ÊÆ¸ÐÖª¡¢Íþв·¢Ã÷¡¢Ó¦¼±Ö¸»Ó¡¢Ðͬ´¦Öóͷ£ºÍ¹¥»÷ËÝÔ´ÄÜÁ¦¡£¡£¡£¡£¡£¡£¡£¡£ÌáÉýÍøÂçÇå¾²Ó¦¼±´¦Öóͷ£ÄÜÁ¦£¬£¬£¬£¬£¬£¬ÔöÇ¿µçÐÅ¡¢½ðÈÚ¡¢ÄÜÔ´¡¢½»Í¨ÔËÊ䡢ˮÀûµÈÖ÷ÒªÐÐÒµÁìÓòÒªº¦ÐÅÏ¢»ù´¡ÉèÊ©ÍøÂçÇå¾²·À»¤ÄÜÁ¦£¬£¬£¬£¬£¬£¬Ö§³Ö¿ªÕ¹³£Ì¬»¯Ç徲Σº¦ÆÀ¹À£¬£¬£¬£¬£¬£¬ÔöÇ¿ÍøÂçÇ徲Ʒ¼¶±£»£»£»£»£»£»£»¤ºÍÃÜÂëÓ¦ÓÃÇå¾²ÐÔÆÀ¹À¡£¡£¡£¡£¡£¡£¡£¡£Ö§³ÖÍøÂçÇå¾²±£»£»£»£»£»£»£»¤ÊÖÒպͲúÆ·Ñз¢Ó¦Ó㬣¬£¬£¬£¬£¬ÍƹãʹÓÃÇå¾²¿É¿¿µÄÐÅÏ¢²úÆ·¡¢·þÎñÏ¢Õù¾ö¼Æ»®¡£¡£¡£¡£¡£¡£¡£¡£Ç¿»¯Õë¶ÔÐÂÊÖÒÕ¡¢ÐÂÓ¦ÓõÄÇå¾²Ñо¿ÖÎÀí£¬£¬£¬£¬£¬£¬ÎªÐ¹¤ÒµÐÂҵ̬ÐÂģʽ¿µ½¡Éú³¤Ìṩ°ü¹Ü¡£¡£¡£¡£¡£¡£¡£¡£¼ÓËÙÉú³¤ÍøÂçÇå¾²¹¤ÒµÏµÍ³£¬£¬£¬£¬£¬£¬Ôö½øÄâ̬·ÀÓù¡¢Êý¾Ý¼ÓÃܵÈÍøÂçÇå¾²ÊÖÒÕÓ¦Óᣡ£¡£¡£¡£¡£¡£¡£ÔöÇ¿ÍøÂçÇå¾²Ðû²¼µÀÓýºÍÈ˲Å×÷Óý£¬£¬£¬£¬£¬£¬Ö§³ÖÉú³¤Éç»á»¯ÍøÂçÇå¾²·þÎñ¡£¡£¡£¡£¡£¡£¡£¡£
£¨¶þ£©ÌáÉýÊý¾ÝÇå¾²°ü¹Üˮƽ¡£¡£¡£¡£¡£¡£¡£¡£½¨É轡ȫÊý¾ÝÇå¾²ÖÎÀíϵͳ£¬£¬£¬£¬£¬£¬Ñо¿ÍêÉÆÐÐÒµÊý¾ÝÇå¾²ÖÎÀíÕþ²ß¡£¡£¡£¡£¡£¡£¡£¡£½¨ÉèÊý¾Ý·ÖÀà·Ö¼¶±£»£»£»£»£»£»£»¤Öƶȣ¬£¬£¬£¬£¬£¬Ñо¿ÍƽøÊý¾ÝÇå¾²±ê׼ϵͳ½¨É裬£¬£¬£¬£¬£¬¹æ·¶Êý¾ÝÊÕÂÞ¡¢´«Êä¡¢´æ´¢¡¢´¦Öóͷ£¡¢¹²Ïí¡¢Ïú»ÙÈ«ÉúÃüÖÜÆÚÖÎÀí£¬£¬£¬£¬£¬£¬Íƶ¯Êý¾ÝʹÓÃÕßÂäʵÊý¾ÝÇå¾²±£»£»£»£»£»£»£»¤ÔðÈΡ£¡£¡£¡£¡£¡£¡£¡£ÒÀ·¨ÒÀ¹æÔöÇ¿ÕþÎñÊý¾ÝÇå¾²±£»£»£»£»£»£»£»¤£¬£¬£¬£¬£¬£¬×öºÃÕþÎñÊý¾Ý¿ª·ÅºÍÉç»á»¯Ê¹ÓõÄÇå¾²ÖÎÀí¡£¡£¡£¡£¡£¡£¡£¡£ÒÀ·¨ÒÀ¹æ×öºÃÍøÂçÇå¾²Éó²é¡¢ÔÆÅÌËã·þÎñÇå¾²ÆÀ¹ÀµÈ£¬£¬£¬£¬£¬£¬ÓÐÓÃÌá·À¹ú¼ÒÇ徲Σº¦¡£¡£¡£¡£¡£¡£¡£¡£½¡È«ÍêÉÆÊý¾Ý¿ç¾³Á÷¶¯Çå¾²ÖÎÀíÏà¹ØÖÆ¶È¹æ·¶¡£¡£¡£¡£¡£¡£¡£¡£Íƶ¯ÌáÉýÖ÷ÒªÉèʩװ±¸µÄÇå¾²¿É¿¿Ë®Æ½£¬£¬£¬£¬£¬£¬ÔöÇ¿ÖØµãÐÐÒµÊý¾ÝÇå¾²°ü¹ÜÄÜÁ¦¡£¡£¡£¡£¡£¡£¡£¡£½øÒ»²½Ç¿»¯Ð¡ÎÒ˽¼ÒÐÅÏ¢±£»£»£»£»£»£»£»¤£¬£¬£¬£¬£¬£¬¹æ·¶Éí·ÝÐÅÏ¢¡¢Òþ˽ÐÅÏ¢¡¢ÉúÎïÌØÕ÷ÐÅÏ¢µÄÊÕÂÞ¡¢´«ÊäºÍʹÓ㬣¬£¬£¬£¬£¬ÔöÇ¿¶ÔÍøÂçʹÓÃСÎÒ˽¼ÒÐÅÏ¢µÄÇå¾²î¿ÏµÄÜÁ¦¡£¡£¡£¡£¡£¡£¡£¡£
£¨Èý£©ÇÐʵÓÐÓÃÌá·ÀÖÖÖÖΣº¦¡£¡£¡£¡£¡£¡£¡£¡£Ç¿»¯Êý×Ö¾¼ÃÇ徲Σº¦×ÛºÏÑÐÅУ¬£¬£¬£¬£¬£¬Ìá·ÀÖÖÖÖΣº¦µþ¼Ó¿ÉÄÜÒý·¢µÄ¾¼ÃΣº¦¡¢ÊÖÒÕΣº¦ºÍÉç»áÎȹÌÎÊÌâ¡£¡£¡£¡£¡£¡£¡£¡£Ö¸µ¼Éç»á×ÊԴͶÏòÔ´´ÐÔ¡¢ÒýÁìÐÔÁ¢ÒìÁìÓò£¬£¬£¬£¬£¬£¬×èÖ¹µÍË®Æ½ÖØ¸´¡¢Í¬ÖÊ»¯¾ºÕù¡¢Ã¤Ä¿¸ú·ç³´×÷µÈ£¬£¬£¬£¬£¬£¬Ö§³Ö¿ÉÒ»Á¬Éú³¤µÄҵ̬ºÍģʽÁ¢Òì¡£¡£¡£¡£¡£¡£¡£¡£¼á³Ö½ðÈÚÔ˶¯ËùÓÐÄÉÈë½ðÈÚî¿Ïµ£¬£¬£¬£¬£¬£¬ÔöÇ¿¶¯Ì¬¼à²â£¬£¬£¬£¬£¬£¬¹æ·¶Êý×Ö½ðÈÚÓÐÐòÁ¢Ò죬£¬£¬£¬£¬£¬ÑÏ·ÀÑÜÉúӪҵΣº¦¡£¡£¡£¡£¡£¡£¡£¡£Íƶ¯Òªº¦²úÆ·¶àÔª»¯¹©Ó¦£¬£¬£¬£¬£¬£¬×ÅÁ¦Ìá¸ß¹¤ÒµÁ´¹©Ó¦Á´ÈÍÐÔ£¬£¬£¬£¬£¬£¬ÔöÇ¿¹¤ÒµÏµÍ³¿¹¹¥»÷ÄÜÁ¦¡£¡£¡£¡£¡£¡£¡£¡£Ö¸µ¼ÆóÒµÔÚÖ´·¨ºÏ¹æ¡¢Êý¾ÝÖÎÀí¡¢ÐÂÊÖÒÕÓ¦ÓõÈÁìÓòÍêÉÆ×ÔÂÉ»úÖÆ£¬£¬£¬£¬£¬£¬Ìá·ÀÊý×ÖÊÖÒÕÓ¦ÓÃΣº¦¡£¡£¡£¡£¡£¡£¡£¡£½¡È«Ê§Òµ°ü¹Ü¡¢Éç»á¾ÈÖúÖÆ¶È£¬£¬£¬£¬£¬£¬ÍêÉÆÎÞа¾ÍÒµµÄ¹¤É˰ü¹ÜÖÆ¶È¡£¡£¡£¡£¡£¡£¡£¡£½¡È«ÎÞа¾ÍÒµÖ°Ô±¼ÓÈëÉç»á°ü¹ÜÖÆ¶ÈºÍÀͶ¯ÕßÈ¨Òæ°ü¹ÜÖÆ¶È£¬£¬£¬£¬£¬£¬ÍƽøÎÞа¾ÍÒµÖ°Ô±¼ÓÈëס·¿¹«»ý½ðÖÆ¶ÈÊԵ㡣¡£¡£¡£¡£¡£¡£¡£Ì½Ë÷½¨ÉèÐÂҵ̬ÆóÒµÀͶ¯°ü¹ÜÐÅÓÃÆÀ¼Û¡¢ÊØÐż¤ÀøºÍʧԼ³Í½äµÈÖÆ¶È¡£¡£¡£¡£¡£¡£¡£¡£×ÅÁ¦Íƶ¯Êý×Ö¾¼ÃÆÕ»Ý¹²ÏíÉú³¤£¬£¬£¬£¬£¬£¬½¡È«ÍêÉÆÕë¶Ôδ³ÉÄêÈË¡¢ÍíÄêÈ˵ÈÖÖÖÖÌØÊâȺÌåµÄÍøÂç±£»£»£»£»£»£»£»¤»úÖÆ¡£¡£¡£¡£¡£¡£¡£¡£
Ê®¡¢ÓÐÓÃÍØÕ¹Êý×Ö¾¼Ã¹ú¼ÊÏàÖú
£¨Ò»£©¼ÓËÙÉÌÒµÊý×Ö»¯Éú³¤¡£¡£¡£¡£¡£¡£¡£¡£ÒÔÊý×Ö»¯Çý¶¯ÉÌÒµÖ÷ÌåתÐͺÍÉÌÒµ·½·¨Àå¸ï£¬£¬£¬£¬£¬£¬ÓªÔìÉÌÒµÊý×Ö»¯ÓÅÒìÇéÐΡ£¡£¡£¡£¡£¡£¡£¡£ÍêÉÆÊý×ÖÉÌÒµÔö½øÕþ²ß£¬£¬£¬£¬£¬£¬ÔöÇ¿ÖÆ¶È¹©Ó¦ºÍÖ´·¨°ü¹Ü¡£¡£¡£¡£¡£¡£¡£¡£¼Ó´ó·þÎñÒµ¿ª·ÅÁ¦¶È£¬£¬£¬£¬£¬£¬Ì½Ë÷·Å¿íÊý×Ö¾¼ÃÐÂҵ̬׼È룬£¬£¬£¬£¬£¬Òý½øÈ«Çò·þÎñÒµ¿ç¹ú¹«Ë¾ÔÚ»ªÉèÁ¢ÔËÓª×ܲ¿¡¢Ñз¢Éè¼ÆÖÐÐÄ¡¢²É¹ºÎïÁ÷ÖÐÐÄ¡¢½áËãÖÐÐÄ£¬£¬£¬£¬£¬£¬Æð¾¢Òý½øÓÅÖÊÍâ×ÊÆóÒµºÍ´´ÒµÍŶӣ¬£¬£¬£¬£¬£¬ÔöÇ¿¹ú¼ÊÁ¢Òì×ÊÔ´¡°Òý½øÀ´¡±¡£¡£¡£¡£¡£¡£¡£¡£ÒÀÍÐ×ÔÓÉÉÌÒµÊÔÑéÇø¡¢Êý×Ö·þÎñ³ö¿Ú»ùµØºÍº£ÄÏ×ÔÓÉÉÌÒµ¸Û£¬£¬£¬£¬£¬£¬Õë¶Ô¿ç¾³¼ÄµÝÎïÁ÷¡¢¿ç¾³Ö§¸¶ºÍ¹©Ó¦Á´ÖÎÀíµÈµä·¶³¡¾°£¬£¬£¬£¬£¬£¬¹¹½¨Çå¾²±ãµ±µÄ¹ú¼Ê»¥ÁªÍøÊý¾ÝרÓÃͨµÀºÍ¹ú¼Ê»¯Êý¾ÝÐÅϢרÓÃͨµÀ¡£¡£¡£¡£¡£¡£¡£¡£¶¦Á¦´ó¾ÙÉú³¤¿ç¾³µçÉÌ£¬£¬£¬£¬£¬£¬ÔúÊµÍÆ½ø¿ç¾³µçÉÌ×ÛºÏÊÔÑéÇø½¨É裬£¬£¬£¬£¬£¬Æð¾¢ÃãÀø¸÷ÓªÒµ»·½Ú̽Ë÷Á¢Ò죬£¬£¬£¬£¬£¬ÅàÓý׳´óÒ»Åú¿ç¾³µçÉÌÁúÍ·ÆóÒµ¡¢ÍâÑó²ÖÁì¾üÆóÒµºÍÓÅÒì¹¤ÒµÔ°Çø£¬£¬£¬£¬£¬£¬´òÔì¿ç¾³µçÉ̹¤ÒµÁ´ºÍÉú̬Ȧ¡£¡£¡£¡£¡£¡£¡£¡£
£¨¶þ£©Íƶ¯¡°Êý×ÖË¿³ñ֮·¡±ÉîÈëÉú³¤¡£¡£¡£¡£¡£¡£¡£¡£Ôöǿͳ²ß»®»®£¬£¬£¬£¬£¬£¬¸ßÖÊÁ¿Íƶ¯Öйú¡ª¶«ÃËÖǻ۶¼»áÏàÖú¡¢Öйú¡ªÖж«Å·Êý×Ö¾¼ÃÏàÖú¡£¡£¡£¡£¡£¡£¡£¡£Î§ÈƶàË«±ß¾Ã³ÏàÖúж¨£¬£¬£¬£¬£¬£¬¹¹½¨ÉÌҵͶ×Ê¿ª·ÅÐÂÃûÌ㬣¬£¬£¬£¬£¬ÍØÕ¹Óë¶«ÃË¡¢Å·Ã˵ÄÊý×Ö¾¼ÃÏàÖúͬ°é¹ØÏµ£¬£¬£¬£¬£¬£¬Óë·ÇÃ˺ͷÇÖÞ¹ú¼ÒÑо¿¿ªÕ¹Êý×Ö¾¼ÃÁìÓòÏàÖú¡£¡£¡£¡£¡£¡£¡£¡£Í³³ï¿ªÕ¹¾³ÍâÊý×Ö»ù´¡ÉèÊ©ÏàÖú£¬£¬£¬£¬£¬£¬ÍŽáÍâµØÐèÇóºÍÌõ¼þ£¬£¬£¬£¬£¬£¬Óë¹²½¨¡°Ò»´øÒ»Æð¡±¹ú¼Ò¿ªÕ¹¿ç¾³¹âÀ½¨ÉèÏàÖú£¬£¬£¬£¬£¬£¬°ü¹ÜÍøÂç»ù´¡ÉèÊ©»¥Áª»¥Í¨¡£¡£¡£¡£¡£¡£¡£¡£¹¹½¨»ùÓÚÇø¿éÁ´µÄ¿ÉÐÅ·þÎñÍøÂçºÍÓ¦ÓÃÖ§³Öƽ̨£¬£¬£¬£¬£¬£¬ÎªÆÕ±é¿ªÕ¹Êý×Ö¾¼ÃÏàÖúÌṩ»ù´¡°ü¹Ü¡£¡£¡£¡£¡£¡£¡£¡£Íƶ¯Êý¾Ý´æ´¢¡¢ÖÇÄÜÅÌËãµÈÐÂÐË·þÎñÄÜÁ¦È«Çò»¯Éú³¤¡£¡£¡£¡£¡£¡£¡£¡£¼Ó´ó½ðÈÚ¡¢ÎïÁ÷¡¢µç×ÓÉÌÎñµÈÁìÓòµÄÏàÖúģʽÁ¢Ò죬£¬£¬£¬£¬£¬Ö§³ÖÎÒ¹úÊý×Ö¾¼ÃÆóÒµ¡°×ß³öÈ¥¡±£¬£¬£¬£¬£¬£¬Æð¾¢¼ÓÈë¹ú¼ÊÏàÖú¡£¡£¡£¡£¡£¡£¡£¡£
£¨Èý£©Æð¾¢¹¹½¨ÓÅÒì¹ú¼ÊÏàÖúÇéÐΡ£¡£¡£¡£¡£¡£¡£¡£Ìᳫ¹¹½¨Çå¾²¡¢Çå¾²¡¢¿ª·Å¡¢ÏàÖú¡¢ÓÐÐòµÄÍøÂç¿Õ¼äÔËÆøÅäºÏÌ壬£¬£¬£¬£¬£¬Æð¾¢Î¬»¤ÍøÂç¿Õ¼äÖ÷Ȩ£¬£¬£¬£¬£¬£¬ÔöÇ¿ÍøÂç¿Õ¼ä¹ú¼ÊÏàÖú¡£¡£¡£¡£¡£¡£¡£¡£¼ÓËÙÑо¿Öƶ©ÇкÏÎÒ¹ú¹úÇéµÄÊý×Ö¾¼ÃÏà¹Ø±ê×¼ºÍÖÎÀí¹æÔò¡£¡£¡£¡£¡£¡£¡£¡£ÒÀÍÐË«±ßºÍ¶à±ßÏàÖú»úÖÆ£¬£¬£¬£¬£¬£¬¿ªÕ¹Êý×Ö¾¼Ã±ê×¼¹ú¼ÊÐе÷Êý×Ö¾¼ÃÖÎÀíÏàÖú¡£¡£¡£¡£¡£¡£¡£¡£»£»£»£»£»£»£Æð¾¢½è¼ø¹ú¼Ê¹æÔòºÍÂÄÀú£¬£¬£¬£¬£¬£¬Î§ÈÆÊý¾Ý¿ç¾³Á÷¶¯¡¢Êг¡×¼Èë¡¢·´Â¢¶Ï¡¢Êý×ÖÈËÃñ±Ò¡¢Êý¾ÝÒþ˽±£»£»£»£»£»£»£»¤µÈÖØ´óÎÊÌâ̽Ë÷½¨ÉèÖÎÀí¹æÔò¡£¡£¡£¡£¡£¡£¡£¡£ÉÕþ¸®¼äÊý×Ö¾¼ÃÕþ²ß½»Á÷¶Ô»°£¬£¬£¬£¬£¬£¬½¨Éè¶à±ßÊý×Ö¾¼ÃÏàÖúͬ°é¹ØÏµ£¬£¬£¬£¬£¬£¬×Ô¶¯¼ÓÈë¹ú¼Ê×éÖ¯Êý×Ö¾¼ÃÒéÌâ̸ÅУ¬£¬£¬£¬£¬£¬ÍØÕ¹Ç°ÑØÁìÓòÏàÖú¡£¡£¡£¡£¡£¡£¡£¡£¹¹½¨ÉÌÊÂе÷¡¢Ö´·¨ÕÕÁÏ¡¢ÖªÊ¶²úȨµÈרҵ»¯Öнé·þÎñ»úÖÆºÍ¹«¹²·þÎñƽ̨£¬£¬£¬£¬£¬£¬Ìá·ÀÖÖÖÖÉæÍâ¾Ã³Ö´·¨Î£º¦£¬£¬£¬£¬£¬£¬Îª³öº£ÆóÒµ±£¼Ý»¤º½¡£¡£¡£¡£¡£¡£¡£¡£
ʮһ¡¢°ü¹Ü²½·¥
£¨Ò»£©Ôöǿͳ³ïÐе÷×é֯ʵÑé¡£¡£¡£¡£¡£¡£¡£¡£½¨ÉèÊý×Ö¾¼ÃÉú³¤²¿¼Êе÷»úÖÆ£¬£¬£¬£¬£¬£¬ÔöÇ¿ÐÎÊÆÑÐÅУ¬£¬£¬£¬£¬£¬Ðµ÷½â¾öÖØ´óÎÊÌ⣬£¬£¬£¬£¬£¬ÎñÊµÍÆ½øÍýÏëµÄ¹á³¹ÊµÑé¡£¡£¡£¡£¡£¡£¡£¡£¸÷µØ·½Òª×¤×ãÍâµØÇøÏÖʵ£¬£¬£¬£¬£¬£¬½¡È«ÊÂÇéÍÆ½øÐµ÷»úÖÆ£¬£¬£¬£¬£¬£¬ÔöÇ¿Éú³¤Êý×Ö¾¼Ã±¾Ê£¬£¬£¬£¬£¬£¬Íƶ¯Êý×Ö¾¼Ã¸üºÃ·þÎñºÍÈÚÈëÐÂÉú³¤ÃûÌᣡ£¡£¡£¡£¡£¡£¡£½øÒ»²½ÔöÇ¿¶ÔÊý×Ö¾¼ÃÉú³¤Õþ²ßµÄ½â¶ÁÓëÐû´«£¬£¬£¬£¬£¬£¬ÉÊý×Ö¾¼ÃÀíÂÛºÍʵ¼ùÑо¿£¬£¬£¬£¬£¬£¬ÍêÉÆÍ³¼Æ²â¶ÈºÍÆÀ¼Ûϵͳ¡£¡£¡£¡£¡£¡£¡£¡£¸÷²¿·ÖÒª³ä·ÖÕûºÏÏÖÓÐ×ÊÔ´£¬£¬£¬£¬£¬£¬ÔöÇ¿¿ç²¿·Öе÷Ïàͬ£¬£¬£¬£¬£¬£¬ÓÐÓõ÷¶¯¸÷·½ÃæµÄÆð¾¢ÐÔ¡£¡£¡£¡£¡£¡£¡£¡£
£¨¶þ£©¼Ó´ó×ʽðÖ§³ÖÁ¦¶È¡£¡£¡£¡£¡£¡£¡£¡£¼Ó´ó¶ÔÊý×Ö¾¼Ã±¡Èõ»·½ÚµÄͶÈ룬£¬£¬£¬£¬£¬Í»ÆÆÖÆÔ¼Êý×Ö¾¼ÃÉú³¤µÄ¶Ì°åÓëÆ¿¾±£¬£¬£¬£¬£¬£¬½¨ÉèÍÆ¶¯Êý×Ö¾¼ÃÉú³¤µÄ³¤Ð§»úÖÆ¡£¡£¡£¡£¡£¡£¡£¡£ÍØÕ¹¶àԪͶÈÚ×ÊÇþµÀ£¬£¬£¬£¬£¬£¬ÃãÀøÆóÒµ¿ªÕ¹ÊÖÒÕÁ¢Òì¡£¡£¡£¡£¡£¡£¡£¡£ÃãÀøÖ¸µ¼Éç»á×ÊÔ´ÉèÁ¢Êг¡»¯ÔË×÷µÄÊý×Ö¾¼Ãϸ·ÖÁìÓò»ù½ð£¬£¬£¬£¬£¬£¬Ö§³ÖÇкÏÌõ¼þµÄÊý×Ö¾¼ÃÆóÒµ½øÈë¶àÌõÀí×ÊÔ´Êг¡¾ÙÐÐÈÚ×Ê£¬£¬£¬£¬£¬£¬ÃãÀøÒøÐÐÒµ½ðÈÚ»ú¹¹Á¢Òì²úÆ·ºÍ·þÎñ£¬£¬£¬£¬£¬£¬¼Ó´ó¶ÔÊý×Ö¾¼Ã½¹µã¹¤ÒµµÄÖ§³ÖÁ¦¶È¡£¡£¡£¡£¡£¡£¡£¡£ÔöÇ¿¶ÔÖÖÖÖ×ʽðµÄͳ³ïÖ¸µ¼£¬£¬£¬£¬£¬£¬ÌáÉýͶ×ÊÖÊÁ¿ºÍÐ§Òæ¡£¡£¡£¡£¡£¡£¡£¡£
£¨Èý£©ÌáÉýÈ«ÃñÊý×ÖËØÑøºÍÊÖÒÕ¡£¡£¡£¡£¡£¡£¡£¡£ÊµÑéÈ«ÃñÊý×ÖËØÑøÓëÊÖÒÕÌáÉýÍýÏ룬£¬£¬£¬£¬£¬À©´óÓÅÖÊÊý×Ö×ÊÔ´¹©Ó¦£¬£¬£¬£¬£¬£¬ÃãÀø¹«¹²Êý×Ö×ÊÔ´¸ü´ó¹æÄ£ÏòÉç»á¿ª·Å¡£¡£¡£¡£¡£¡£¡£¡£ÍƽøÖÐСѧÐÅÏ¢ÊÖÒտγ̽¨É裬£¬£¬£¬£¬£¬ÔöǿְҵԺУ£¨º¬¼¼¹¤ÔºÐ££©Êý×ÖÊÖÒÕÊÖÒÕÀàÈ˲Å×÷Óý£¬£¬£¬£¬£¬£¬ÉÊý×Ö¾¼ÃÁìÓòй¤¿Æ¡¢ÐÂÎĿƽ¨É裬£¬£¬£¬£¬£¬Ö§³ÖÆóÒµÓëԺУ¹²½¨Ò»ÅúÏÖ´ú¹¤ÒµÑ§Ôº¡¢ÍŽáʵÑéÊÒ¡¢ÊµÏ°»ùµØµÈ£¬£¬£¬£¬£¬£¬Éú³¤¶©µ¥ÖÆ¡¢ÏÖ´úÑ§Í½ÖÆµÈ¶àÔª»¯È˲Å×÷Óýģʽ¡£¡£¡£¡£¡£¡£¡£¡£Öƶ©ÊµÑéÊý×ÖÊÖÒÕÌáÉýרÏîÅàѵÍýÏ룬£¬£¬£¬£¬£¬Ìá¸ßÍíÄêÈË¡¢²ÐÕÏÈËÊ¿µÈÔËÓÃÊý×ÖÊÖÒÕµÄÄÜÁ¦£¬£¬£¬£¬£¬£¬ÇÐʵ½â¾öÍíÄêÈË¡¢²ÐÕÏÈËÊ¿ÃæÁÙµÄÄÑÌâ¡£¡£¡£¡£¡£¡£¡£¡£Ìá¸ß¹«ÃñÍøÂçÎÄÃ÷ËØÑø£¬£¬£¬£¬£¬£¬Ç¿»¯Êý×ÖÉç»áÆ·µÂ¹æ·¶¡£¡£¡£¡£¡£¡£¡£¡£ÃãÀø½«Êý×Ö¾¼ÃÁìÓòÈ˲ÅÄÉÈëÖÖÖÖÈ˲ÅÍýÏëÖ§³Ö¹æÄ££¬£¬£¬£¬£¬£¬Æð¾¢Ì½Ë÷¸ßЧÎÞаµÄÈ˲ÅÒý½ø¡¢×÷Óý¡¢ÆÀ¼Û¼°¼¤ÀøÕþ²ß¡£¡£¡£¡£¡£¡£¡£¡£
£¨ËÄ£©ÊµÑéÊÔµãÊ÷Ä£¡£¡£¡£¡£¡£¡£¡£¡£Í³³ïÍÆ¶¯Êý×Ö¾¼ÃÊÔµãÊ÷Ä££¬£¬£¬£¬£¬£¬ÍêÉÆÁ¢Òì×ÊÔ´¸ßЧÉèÖûúÖÆ£¬£¬£¬£¬£¬£¬¹¹½¨ÒýÁìÐÔÊý×Ö¾¼Ã¹¤Òµ¼¯¾Û¸ßµØ¡£¡£¡£¡£¡£¡£¡£¡£ÃãÀø¸÷µØÇø¡¢¸÷²¿·ÖÆð¾¢Ì½Ë÷˳ӦÊý×Ö¾¼ÃÉú³¤Ç÷ÊÆµÄË¢ÐÂÐж¯£¬£¬£¬£¬£¬£¬½ÓÄÉÓÐÓ÷½·¨ºÍ¹ÜÓò½·¥£¬£¬£¬£¬£¬£¬ÐγÉÒ»Åú¿É¸´ÖÆÍƹãµÄÂÄÀú×ö·¨ºÍÖÆ¶ÈÐÔЧ¹û¡£¡£¡£¡£¡£¡£¡£¡£Ö§³Ö¸÷µØÇøÍŽáÍâµØÇøÏÖÕæÏàÐΣ¬£¬£¬£¬£¬£¬×ۺϽÓÄɹ¤Òµ¡¢²ÆÎñ¡¢¿ÆÑС¢È˲ŵÈÕþ²ßÊֶΣ¬£¬£¬£¬£¬£¬Ò»Ö±ÍêÉÆÓëÊý×Ö¾¼ÃÉú³¤Ïà˳ӦµÄÕþ²ß¹æÔòϵͳ¡¢¹«¹²·þÎñϵͳ¡¢¹¤ÒµÉú̬ϵͳºÍÊÖÒÕÁ¢Òìϵͳ¡£¡£¡£¡£¡£¡£¡£¡£ÃãÀø¿çÇøÓò½»Á÷ÏàÖú£¬£¬£¬£¬£¬£¬ÊÊʱ×ܽáÍÆ¹ãÖÖÖÖÊ÷Ä£ÇøÂÄÀú£¬£¬£¬£¬£¬£¬ÔöÇ¿±ê¸ËÊ÷Ä£ÒýÁ죬£¬£¬£¬£¬£¬ÐγÉÒÔµã´øÃæµÄÓÅÒìÊ±ÊÆ¡£¡£¡£¡£¡£¡£¡£¡£
£¨Î壩ǿ»¯¼à²âÆÀ¹À¡£¡£¡£¡£¡£¡£¡£¡£¸÷µØÇø¡¢¸÷²¿·ÖҪ͎áÍâµØÇø¡¢±¾ÐÐÒµÏÖʵ£¬£¬£¬£¬£¬£¬×¥½ôÖÆ¶©³ǫ̈Ïà¹ØÅäÌ×Õþ²ß²¢Íƶ¯Â䵨¡£¡£¡£¡£¡£¡£¡£¡£ÒªÔöÇ¿¶ÔÍýÏëÂäÕæÏàÐεĸú×Ù¼à²âºÍЧ¹ûÆÊÎö£¬£¬£¬£¬£¬£¬×¥ºÃÖØ´óʹÃüÍÆ½øÊµÑ飬£¬£¬£¬£¬£¬ÊµÊ±×ܽáÊÂÇéÏ£Íû¡£¡£¡£¡£¡£¡£¡£¡£¹ú¼ÒÉú³¤Ë¢ÐÂί¡¢ÖÐÑëÍøÐŰ졢¹¤ÒµºÍÐÅÏ¢»¯²¿Òª»áͬÓйز¿·ÖÔöÇ¿ÊÓ²ìÑо¿ºÍ´ß´ÙÖ¸µ¼£¬£¬£¬£¬£¬£¬ÊÊʱ×éÖ¯¿ªÕ¹ÆÀ¹À£¬£¬£¬£¬£¬£¬Íƶ¯¸÷ÏîʹÃüÂäʵµ½Î»£¬£¬£¬£¬£¬£¬ÖØ´óÊÂÏîʵʱÏò¹úÎñÔº±¨¸æ¡£¡£¡£¡£¡£¡£¡£¡£